Zum Inhalt

Juvenile Uveitis

  • Open Access
  • 27.02.2024
  • themenschwerpunkt
Erschienen in:

Zusammenfassung

Etwa 5–10 % aller Uveitisfälle treten bei Kindern auf. Die Erkrankung verläuft oft ohne Symptome, was zu einer verzögerten Diagnose und möglichen Schäden an den Augen führen kann. Infektiöse und nichtinfektiöse Ursachen können zur Uveitis führen, wobei die juvenile idiopathische Arthritis die häufigste Ursache bei Kindern und Jugendlichen ist. Die Behandlung hängt von der Ursache ab und kann eine Immunsuppression beinhalten. Katarakt, Glaukom und Amblyopie sind die häufigsten Komplikationen, die das Sehvermögen beeinträchtigen können. Regelmäßige Kontrollen sind auch nach Inaktivität der Uveitis wichtig, um erneute Entzündungsschübe frühzeitig zu erkennen und die Therapie anzupassen. Das Ziel dieser Arbeit ist es, einen Überblick über das klinische Erscheinungsbild, potenzielle Ursachen, Therapiemöglichkeiten und Komplikationen der Uveitis bei Kindern zu geben.
Die Autoren T. Barisani-Asenbauer und R.W. Strauß haben zu gleichen Teilen zum Manuskript beigetragen.

Hinweis des Verlags

Der Verlag bleibt in Hinblick auf geografische Zuordnungen und Gebietsbezeichnungen in veröffentlichten Karten und Institutsadressen neutral.

Epidemiologie

Der Begriff Uvea stammt vom lateinischen Wort „uva“ ab, was übersetzt Traube bedeutet, da die gut durchblutete Struktur mit ihrer rötlich-blauen Erscheinung der Färbung einer roten Weintraube gleicht. Die Uvea ist die mittlere Augenhaut und besteht aus der Iris, dem Corpus ciliare und der Choroidea. Eine Entzündung dieser Strukturen wird als Uveitis bezeichnet. Die Inzidenz einer Uveitis liegt bei 17–52 pro 100.000 Einwohner und die Prävalenz bei 38–714 pro 100.000 [1]. Am häufigsten kommt eine Uveitis in der Altersgruppe der 20- bis 50-Jährigen vor, welche etwa 60–80 % aller Uveitisfälle ausmacht [2, 3]. Etwa 5–10 % der Betroffenen sind Kinder und Jugendliche, womit die Inzidenz der juvenilen Uveitis bei 4,3 pro 100.000 und die Prävalenz bei 27,9 pro 100.000 Einwohner liegt [4, 5]. Eine große Fallserie aus den USA mit 572 unter 18-jährigen Patientinnen und Patienten mit Uveitis zeigte ein mittleres Alter von 9,4 Jahren und mit 54 % ein geringgradig häufigeres Vorkommen bei Mädchen im Vergleich zu Jungen [6]. Eine in Japan durchgeführte Fallserie zeigte mit 70 % eine noch deutlichere Prädilektion des weiblichen Geschlechts. Das mittlere Alter in dieser Arbeit wurde mit 12,9 Jahre angegeben, wobei Betroffene bis zum 20. Lebensjahr inkludiert wurden [7].

Einteilung der Uveitis

Die Einteilung der Uveitis bei Kindern und Jugendlichen erfolgt gleich wie in anderen Altersgruppen nach Verlauf, Ätiologie und anatomischen Klassifikationen, wobei sich aber die Verteilung von den anderen Altersgruppen deutlich unterscheidet [8].

Einteilung nach Verlauf

Die Arbeitsgruppe zur Standardization of Uveitis Nomenclature (SUN) definiert das Auftreten einer Uveitis nach plötzlichem oder schleichendem Beginn und unterteilt die Dauer der Erkrankung in zeitlich limitiert (unter 3 Monaten) und persistierend (über 3 Monaten). Eine akute Uveitis hat ein plötzliches Auftreten mit zeitlich limitierter Dauer, während der Begriff rezidivierende Uveitis bei wiederholten Krankheitsepisoden mit dazwischen liegenden krankheitsfreien Intervallen von über 3 Monaten Dauer ohne Therapie verwendet wird. Eine chronische Uveitis beschreibt eine persistierende Uveitis, bei der es nach Beendigung der Therapie innerhalb von 3 Monaten zu Rezidiven kommt [9].
Bei Kindern und Jugendlichen kommt es am häufigsten zu chronischen Fällen einer Uveitis (55–60 %), während akute (9–30 %) und rezidivierende Krankheitsverläufe seltener auftreten (9 %) [10, 11]. Ein schleichender Beginn (58 %) und eine Krankheitsdauer von über 3 Monaten (75 %) treten, wie Smith et al. in ihrer retrospektiven Analyse berichten, gehäuft in dieser Altersgruppe auf [6].

Einteilung nach Ätiologie

Die Uveitis im Kindesalter unterscheidet sich in der Verteilung der Ätiologien grundsätzlich von den Uveitiden im Erwachsenenalter. Darüber hinaus müssen bei intraokulären Entzündungen im Kindesalter immer Pseudouveitiden und auch Erkrankungen des autoinflammatorischen Formenkreises angedacht und gegebenenfalls ausgeschlossen werden. Grundsätzlich werden infektiöse von nichtinfektiösen Uveitiden unterschieden [12].
Dem Großteil der juvenilen Uveitiden liegen nichtinfektiöse Ursachen zugrunde, welche durch autoinflammatorische und/oder autoimmunologische Prozesse ausgelöst werden [13, 14].

Infektiöse Uveitiden

Der Anteil infektiöser Uveitiden zeigt große geografische Unterschiede auf. In Entwicklungsländern weisen 30–50 % aller Uveitiden eine infektiöse Ursache auf. Die häufigste Form der Uveitis in dieser Region bei Kindern ist die parasitäre Uveitis anterior (29,6 %) [15]. In entwickelten Ländern sind nur 3,8–17,7 % der Uveitiden durch Erreger bedingt [1]. Die am häufigsten vorkommende Ursache einer infektiösen Uveitis bei Kindern ist die Toxoplasmose, welche etwa 1,6–15,2 % der Uveitiden in Europa, Asien und Nordamerika verursacht [14]. Während die Tuberkulose in westlichen Ländern gemeinsam mit der Syphilis weniger als 3 % aller Uveitiden verursacht, ist sie in Asien mit einem Anteil von 1,6–14,9 % in der pädiatrischen Bevölkerung häufig verbreitet. Infektionen mit Viren der Herpesfamilie, Adenoviren und Rubellaviren sind Auslöser für 0,7–7,6 % der Uveitiden im Kindesalter. Die Häufigkeit eine Uveitis bei Kindern nach Infektion mit Beta-hämolysierenden Streptokokken wird in Europa mit 2,5–10,6 % beziffert [14].

Nichtinfektiöse Uveitiden – autoimmunologisch, autoinflammatorisch, gemischt autoinflammatorisch-autoimmunologisch

Bei autoimmunologischen Prozessen lösen native Antigene eine Entzündungsreaktion durch dendritische Zellen sowie B‑ und T‑Zellen gegen körpereigenes Gewebe aus [16]. Bei autoinflammatorischen Prozessen kommt es durch Warnsignale zur Aktivierung von natürlichen Immunzellen wie Makrophagen, natürlichen Killerzellen und Neutrophilen. Diese Warnsignale können durch körperfremde Antigene oder kleinste Gewebsschäden ausgelöst werden. Inflammasome sind eine Gruppe intrazellulärer Proteinkomplexe, welche entzündliche „Warnsignale“ erkennen und in der Folge die proinflammatorischen Interleukin(IL)-Zytokine IL-1β und IL-18 ausschütten und dadurch eine Entzündungskaskade auslösen. Genetische Veränderungen, welche das Inflammasom beeinflussen, stehen in enger Verbindung mit autoinflammatorischen Prozessen und können auch bei autoimmunlogischen Prozessen eine Rolle spielen [1720]. Zwischen autoinflammatorischen und autoimmunologischen Prozessen gibt es fließende Übergänge. Für nichtinfektiöse Uveitiden sind häufig autoinflammatorische und gemischt autoinflammatorisch-autoimmunologischen Prozesse ursächlich. Rein autoimmunologische Prozesse sind in diesem Zusammenhang selten [13].
Bei nichtinfektiösen Uveitiden zeigen unterschiedliche autoinflammatorische und/oder autoimmunologische Erkrankungen gehäuft spezifische intraokuläre Entzündungszeichen, aber kein uveitischer Phänotyp ist pathognomisch für eine bestimmte Grunderkrankung. Zum Beispiel zeigt sich die Augenbeteiligung bei Kindern mit juveniler idiopathischer Arthritis in 83 % der Fälle ohne adäquate Therapie als chronische Uveitis anterior mit hinteren Synechierungen, Katarakt und Bandkeratopathie. Ebenso kann sich die Erkrankung am Auge aber auch als Panuveitis manifestieren [21].
Die juvenile idiopathische Arthritis ist häufigste Ursache einer nichtinfektiösen Uveitis im Kindesalter in entwickelten Ländern [11]. In Entwicklungsländern hingegen zeigt sich am häufigsten eine traumatische Uveitis und eine idiopathische Uveitis intermedia [22].
Ein Beispiel für eine Erkrankung aus dem autoinflammatorischen Formenkreis ist das Cryopyrin-assoziierte periodische Syndrom (CAPS). Dies ist ein seltenes Krankheitsbild, welches durch Entzündungsreaktionen in Haut, Bewegungs- und Stützapparat sowie dem zentralen Nervensystem charakterisiert ist. Mutationen im NLRP3-Gen führen zur Aktivierung von Cryopyrin-Inflammasomen, was zu einem übermäßigen Ausschütten von inflammatorischen Zytokinen führt. CAPS umfasst vier Subtypen: CINCA (Chronic Infantile Neurological Cutaneous Articular Syndrome)/NOMID (Neonatal Onset Multiinflammatory Disease), wobei die beiden Begriffe synonym verwendet werden, MWS (Muckle-Wells-Syndrom) und FCAS (Familial Cold Autoinflammatory Syndrome). Uveitis und Papillenödeme könnten bei CINCA/NOMID und seltener bei MWS auftreten [23].

Anatomische Klassifikation der Uveitis und assoziierte Ätiologien

Gemäß den SUN-Kriterien erfolgt die anatomische Einteilung der Uveitis in Abhängigkeit von den primär durch die Erkrankung betroffenen okulären Strukturen. Bei der Uveitis anterior sind es die Iris und der vordere Anteil des Ziliarkörpers, bei der Uveitis intermedia der hintere Ziliarkörper und der Glaskörper, bei der Uveitis posterior die Choroidea und/oder die Netzhaut, und bei der Panuveitis sind alle genannten okulären Strukturen betroffen. Die anatomische Einteilung ermöglicht eine Eingrenzung der möglichen zugrunde liegenden Erkrankungen und damit ein gezielteres diagnostisches und therapeutisches Vorgehen [8, 9].

Uveitis anterior

Die Uveitis anterior ist mit 44–52 % die am häufigsten vorkommende Form der Uveitis bei Kindern und Jugendlichen [6, 11]. Dabei handelt es sich um eine Entzündung der Iris (Iritis) und/oder des anterioren Teils des Ziliarkörpers. Sind beide genannten Strukturen betroffen, spricht man von einer Iridozyklitis. Ähnlich der Uveitis anterior in anderen Altersgruppen kann es bei einer juvenilen Uveitis anterior zu einem granulomatösen oder nichtgranulomatösen Erscheinungsbild der Erkrankung kommen. Bei einer granulomatösen Uveitis anterior zeigen sich speckige Beschläge am Hornhautendothel und/oder Koeppe- und Busacca-Iris-Knötchen. Typischerweise zeigt sich ein granulomatöses Krankheitsbild bei einer okulären Beteiligung einer Sarkoidose oder dem Blau-Syndrom. Weiters können sich infektiöse Entzündungen der Iris und/oder des anterioren Ziliarkörpers, wie zum Beispiel durch Viren der Herpesfamilie und die okuläre Toxoplasmose, sowohl als granulomatöse als auch als nichtgranulomatöse Uveitis anterior präsentieren. Mit 28,8 % ist eine große Anzahl der juvenilen anterioren Uveitiden idiopathischer Genese [8].
Mit juveniler idiopathischer Arthritis assoziierte Uveitis
Die häufigste identifizierbare Ursache einer Uveitis anterior bei Kindern und Jugendlichen ist die mit der juvenilen idiopathischen Arthritis (JIA) assoziierte Uveitis, welche 50–80 % der juvenile Uveitiden mit einer bekannten zugrunde liegenden Ursache ausmacht [6, 24]. In den meisten Fällen präsentiert sich die Erkrankung als chronische nichtgranulomatöse Uveitis anterior. Die JIA-assoziierte Uveitis anterior zeigt in ihrer Epidemiologie große ethnische und geografische Unterschiede. Die Wahrscheinlichkeit, an einer JIA-assoziierten Uveitis anterior zu erkranken, ist bei Kindern mit kaukasischer Herkunft knapp doppelt so hoch wie bei Kindern afrikanischer Herkunft [25]. In Europa zeigt die Inzidenz ein Nord-Süd-Gefälle. So ist die höchste Inzidenz der JIA-assoziierten Uveitis in Europa in Norwegen (23 pro 100.000) und die niedrigste Inzidenz in Frankreich (3 pro 100.000) zu finden [26, 27].
Die JIA umfasst in der Klassifikation nach ILAR (International League of Associations for Rheumatology) 7 Subtypen (oligoartikuläre JIA, polyartikuläre JIA – Rheumafaktor (RF) negativ oder positiv, Enthesitis-assoziierte JIA, Psoriasis-JIA, undifferenzierte JIA und derzeit noch die systemische JIA), wobei der Oligoarthritis-Subtyp das größte Risiko für die Entwicklung einer Uveitis hat (15–40 %), gefolgt von der RF-negativen Polyarthritis (5–10 %), Psoriasisarthritis (beim Kleinkind bis 20 %) und Enthesitis-assoziierten Arthritis (10–25 %). Die systemische Arthritis wird nicht von einer Uveitis begleitet [28].
Betont werden muss, dass die Uveitis meist asymptomatisch verläuft, insbesondere bei der Oligo- und Polyarthritis, im Gegensatz dazu ist die Uveitis bei der Enthesitis-assoziierten Arthritis in den meisten Fällen symptomatisch und präsentiert sich als unilaterale akute Entzündung von Iris und Ziliarkörper mit klassischen Begleitsymptomen wie Rötung, Schmerzen und Photophobie. Bei der Psoriasis kann die Uveitis klinisch stumm oder auch sichtbar sein [29].
Risikofaktoren für das Entstehen einer JIA-assoziierten Uveitis sind neben dem Subtyp das weibliche Geschlecht, ein Alter von unter 7 Jahren bei Auftreten der Arthritis und positive antinukleäre Antikörper (ANA) > 15 U/ml [25]. Während ANA bei 37 % der Kinder mit JIA ohne Uveitis positiv sind, sind sie bei 66 % der Kinder mit JIA-assoziierter Uveitis anterior positiv. In den meisten Fällen entwickelt sich die Uveitis erst nach dem Auftreten der Arthritis. So sind es nur 3–7 % der Kinder, bei denen die Uveitis der Arthritis vorausgeht. In zwei prospektiven Studien zeigte sich das Auftreten der Uveitis 4–5 Monate nach der Manifestation der JIA. In den meisten Fällen zeigt sich ein schleichender Beginn der Erkrankung, die auch während der Attacken asymptomatisch bleibt. Für die wenigen symptomatischen Fälle sind HLA-B27-Positivität, männliches Geschlecht und ein Auftreten der Uveitis mit einem Alter von über 10 Jahren Risikofaktoren [21, 30]. Eine ophthalmologische Abklärung innerhalb von 6 Wochen nach dem ersten JIA-Schub ist empfohlen, um eine JIA-assoziierte Uveitis zu entdecken und damit die Entwicklung von Komplikationen, die zur Sehbeeinträchtigung führen können, zu unterbinden [31]. In einer Metaanalyse zeigten sich bei 9,2 % der Kinder mit JIA-assoziierter Uveitis eine visuelle Beeinträchtigung. Risikofaktoren für die Entwicklung von Sehstörungen sind ein frühes Auftreten der Uveitis, ausgeprägte Befunde bei der ophthalmologischen Erstuntersuchung und ein kurzes Zeitintervall zwischen dem Auftreten der Arthritis und der Uveitis [32, 33]. Etwa die Hälfte der Patientinnen und Patienten mit JIA-assoziierter Uveitis haben auch im Erwachsenenalter noch Krankheitsschübe [34, 35]. Risikofaktoren für eine Krankheitspersistenz bis ins Erwachsenenalter sind ein höheres Alter beim Auftreten der Uveitis und Arthritis, HLA-B27-Positivität und das Vorliegen von Uveitis-assoziierten Komplikationen bei Erstvorstellung [36].
Screening-Intervalle bei Kindern mit JIA-assoziierter Uveitis
Aufgrund der asymptomatischen Verläufe sind regelmäßige augenfachärztliche Untersuchungen notwendig. Die Empfehlungen der Gesellschaft für Kinder- und Jugendrheumatologie zu den Intervallen der Spaltlampenuntersuchungen sind in Tab. 1 dargestellt [37].
Tab. 1
Empfohlene Screening-Intervalle bei Kindern mit juveniler idiopathischer Arthritis (JIA)
JIA-Kategorie
ANA
Erkrankungsalter
(in Jahren)
Krankheitsdauer
(in Jahren)
Empfohlene Frequenz von Spaltlampenuntersuchungen
(in Monaten)
Oligoarthritis,
RF-negative Polyarthritis,
Psoriasisarthritis,
unklassifizierte Arthritis
+
≤ 6
≤ 4
3a
+
≤ 6
> 4
6
+
≤ 6
≥ 7
12
+
> 6
≤ 2
6
+
> 6
> 2
12
Oligoarthritis,
RF-negative Polyarthritis,
Psoriasisarthritis,
unklassifizierte Arthritis
≤ 6
≤ 4
6
≤ 6
> 4
12
> 6
n. r.
12
Enthesitis-assoziierte Arthritis
n. r.
n. r.
n. r.
12
RF-positive Polyarthritis,
systemische Arthritis
n. r.
n. r.
n. r.
12
JIA Juvenile idiopathische Arthritis, n.r. nicht relevant, RF Rheumafaktor, ANA Antinukleäre Antikörper
aAus klinischer Erfahrung können 6‑wöchentliche Intervalle im ersten Jahr vorteilhaft sein, entsprechende Studien fehlen bislang [34]
Tubulointerstitielle Nephritis und Uveitis
Die tubulointerstitielle Nephritis und Uveitis (TINU) wurde erstmals 1975 beschrieben. Das Syndrom ist charakterisiert durch das gleichzeitige Bestehen einer akuten interstitiellen Nephritis und einer akuten bilateralen Uveitis, ohne Vorliegen einer systemischen Erkrankung, die ursächlich für eine Entzündung der Augen und/oder der Nieren sein kann [38]. TINU ist ein seltenes und unterdiagnostiziertes Krankheitsbild mit bis heute knapp 300 beschriebenen Fällen [39, 40]. Es wird berichtet, dass etwa 2 % der Patienten und Patientinnen an spezialisierten Uveitis-Zentren an einer TINU erkrankt sind und die TINU für knapp ein Drittel der Fälle (32 %) von plötzlich auftretenden meist bilateralen anterioren Uveitiden bei Kindern und jungen Erwachsenen bis zum zwanzigsten Lebensjahr verantwortlich ist [4143]. In prospektiven Studien verliefen etwa 50 % der Uveitiden im Rahmen eines TINU-Syndroms asymptomatisch [39, 44]. Der Großteil der Patientinnen und Patienten (80 %) hatten eine nichtgranulomatöse bilaterale Uveitis anterior mit plötzlichem Auftreten. Typischerweise verläuft die Uveitis ohne Synechierungen, mit anfänglich nur einem betroffenen Auge wobei es innerhalb einer Woche zur Mitbeteiligung des Partnerauges kommt [42, 45, 46]. Neben den beschriebenen typischen Krankheitsmanifestationen wird in der Literatur ein breites Spektrum weiterer Uveitisformen im Rahmen des TINU-Syndroms beschrieben: granulomatöse Uveitis anterior, Uveitis intermedia, Uveitis posterior und Panuveitis [40, 4749].
Okuläre Sarkoidose
Die klassische Sarkoidose ist ein sehr seltenes Krankheitsbild bei Kindern und Jugendlichen, kann ab dem fünften Lebensjahr auftreten und sich dann ähnlich der Sarkoidose der erwachsenen Bevölkerung präsentieren [50, 51]. Von den Kindern über 5 Jahren mit Sarkoidose entwickeln 75 % eine Uveitis, welche in 24–58 % eine Uveitis anterior ist [52]. Die anteriore Uveitis bei Sarkoidose präsentiert sich klassischerweise als granulomatöse Entzündung mit charakteristischen „speckigen“ Endothelbeschlägen. Neben der Uveitis anterior kann bei der Sarkoidose auch eine Uveitis intermedia und Uveitis posterior auftreten [53]. In der Abklärung der Sarkoidose gilt es zu beachten, dass ACE(Angiotensin-Converting-Enzym)-Werte bei Kindern generell höher sind [54]. Die jährliche Inzidenz granulomatöser Erkrankungen bei unter 18-jährigen liegt bei 0,06–1,02/100.000 [55, 56]. Bei Erwachsenen liegt die jährliche Inzidenz bei 8/100.000 [57]. Bei Kindern unter dem fünften Lebensjahr präsentieren sich chronisch granulomatöse Entzündungen als Trias aus Uveitis, Arthritis, und Hautläsionen. Dieses autosomal-dominant vererbte, autoinflammatorische Krankheitsbild wird Blau-Syndrom genannt [58]. Sarens et al. untersuchten die okuläre Beteiligung bei 50 Kindern mit Blau-Syndrom. In fast allen Fällen (97 %) sind beide Augen betroffen. Die häufigste Form der Uveitis war mit 51 % eine Panuveitis. Bei Erstuntersuchung hatten 29 % der Kinder eine isolierte Uveitis anterior, die restlichen Kinder hatten ein kombiniertes Auftreten von Uveitis anterior, intermedia und posterior. Eine Inflammation des anterioren Segments fand sich bei 99 % der Kinder, der Glaskörperraum war bei 65 % der Kinder betroffen und die Aderhaut/Netzhaut bei 56 % [59].
Herpetische Uveitis anterior
Etwa 13 % aller Uveitiden im Kindesalter liegen infektiöse Ursachen zugrunde [60]. Infektionen mit dem Herpes-simplex-Virus 1 und 2 sowie dem Varizella-Zoster-Virus können zu einer akuten unilateralen granulomatösen oder nichtgranulomatösen Uveitis anterior führen. Eine zeitnahe Diagnose und Therapieeinleitung sind unerlässlich, da die Erkrankung unbehandelt zu folgenschweren Komplikationen führen kann. Bei infektiösen Ursachen einer Uveitis richtet sich die Therapie nach dem zugrunde liegenden Erreger und unterscheidet sich demnach von der Therapie bei Uveitiden mit autoimmunologischen Ursachen. Häufig ist eine medikamentöse Rezidivprophylaxe nach einem akuten Krankheitsschub notwendig [8].

Uveitis intermedia

Die Uveitis intermedia ist die Entzündung des Glaskörpers und der peripheren Retina. In den meisten Fällen findet man keine zugrunde liegende systemische Erkrankung [61]. Die idiopathische Form der Uveitis intermedia wird Pars planitis genannt. Bei knapp 10 % der betroffenen Kinder und Jugendlichen liegt eine Sarkoidose oder juvenile multiple Sklerose der Uveitis intermedia zugrunde. Es wird berichtet, dass Jungen in der Gruppe der unter 16-Jährigen – mit etwa 58 % – häufiger an einer Uveitis intermedia erkranken als Mädchen [62].
Pars planitis
Die Pars planitis ist die idiopathische Form der Uveitis intermedia und macht zwischen 79,1 und 97 % der Fälle der Uveitis intermedia in einer pädiatrischen Bevölkerungsgruppe aus [61, 63]. Die Diagnose der Pars planitis kann erst nach Ausschluss von anderen einer Uveitis intermedia zugrunde liegenden Erkrankungen (wie etwa Sarkoidose, multiple Sklerose, Borreliose, Tuberkulose) gestellt werden. Bei etwa jedem zweiten betroffenen Kind zeigt sich neben der Entzündung des Glaskörpers auch eine mild ausgeprägte Uveitis anterior. Die Entwicklung eines visusbeeinträchtigenden zystoiden Makulaödems ist die häufigste Komplikation der Pars planitis und kommt bei 12–50 % der betroffenen Kinder und Jugendlichen vor [53]. Kinder unter sieben Jahre haben ein höheres Risiko für die Entwicklung von schweren Verläufen und visusbeeinträchtigenden Komplikationen der Pars planitis [64].
Borreliose
Die Lyme-Borreliose wird durch eine Infektion mit dem Bakterium Borrelia burgdorferi ausgelöst, welche durch einen Zeckenbiss auf den Menschen übertragen wird. Die Inzidenz der Erkrankung ist aufgrund der erhöhten Zeckenexposition bei Kindern höher als bei Erwachsenen. In den USA sind ein Viertel der Erkrankten unter 14 Jahre [65]. Die Lyme-Borreliose kann sich klinisch vielseitig manifestieren und mehrere Organe betreffen, wobei häufige Symptome Fieber und Gelenksschmerzen sind. Klassischerweise zeigt sich initial eine zentrifugale schießscheibenartige Rötung um den Zeckenbiss, das so genannte Erythema migrans. Das Auge kann durch eine Keratitis, eine Uveitis oder im Rahmen einer neurologischen Beteiligung bei einer Fazialisparese mitbetroffen sein [66, 67]. Die häufigste Form der Uveitis im Rahmen einer Lyme-Borreliose ist die Uveitis intermedia [53, 67]. In Europa ist eine Infektion mit Borrelia burgdorferi für 0,3–0,7 % aller Uveitiden verantwortlich [68, 69].
Multiple Sklerose
Etwa 5 % aller Fälle einer multiplen Sklerose (MS) treten bei Kindern und Jugendlichen auf, wobei die höchste Inzidenz bei 13- bis 16-Jährigen berichtet wird. Mädchen sind doppelt bis dreifach so häufig betroffen wie Jungen [7072]. In der altersübergreifenden MS-Population kommt es bei etwa 90 % der Betroffenen zu einer Beteiligung des visuellen Systems, wobei die Neuritis nervi optici die häufigste okuläre Manifestation der MS ist [73]. Die Prävalenz einer Uveitis bei Patienten und Patientinnen mit MS liegt bei 0,53–1,34 % und ist 10-fach höher als in der Normalbevölkerung [74]. In den meisten Fällen präsentiert sich die Uveitis bei einer MS mit 45–97 % als Uveitis intermedia, gefolgt von einer Panuveitis mit 33–50 % [7580]. In einer retrospektiven Analyse von Kindern und Jugendlichen, welche mit einer MS an einer Augenklinik vorstellig wurden, zeigte sich bei 9,1 % eine Uveitis. In drei Viertel der Fälle handelte es sich um eine Uveitis intermedia [81].

Uveitis posterior und Panuveitis

Bei einer Uveitis posterior und Panuveitis kommt es zur Entzündung der Aderhaut mit oder ohne Beteiligung der Netzhaut. Bei der Panuveitis sind zusätzlich klinische Zeichen einer Uveitis anterior und einer Uveitis intermedia zu sehen. Die Entzündungsprozesse können primär die Aderhaut betreffen, aber auch vorwiegend im Bereich der Netzhaut auftreten und sich von dieser auf die Aderhaut ausbreiten [8]. In einer retrospektiven Auswertung von pädiatrischen Patienten und Patientinnen mit Uveitis in Indien war das Vorhandensein einer Uveitis posterior neben der Katarakt und der Netzhautablösung ein Prädiktor für eine schlechte Visusprognose [82].
Tuberkulose
Mycobacterium tuberculosis ist ein weit verbreitetes Pathogen, welches etwa ein Drittel der Weltbevölkerung infiziert hat. Die höchsten Inzidenzraten finden sich in Afrika (280 pro 100.000), Südostasien (183 pro 100.000) und Indien (168 pro 100.000) [83]. In der EU ist die Inzidenz deutlich niedriger. Der aktuelle WHO-Bericht zeigt, dass in 24 von 30 EU-Staaten die Inzidenz unter 10 pro 100.000 liegt. 3,5 % der berichteten Fälle in Europa betreffen Kinder und die niedrigste Melderate liegt in der Altersgruppe der 5‑ bis 14-Jährigen [84]. Bei 90 % der immunkompetenten infizierten Personen entwickelt sich keine klinisch aktive Tuberkulose, sie bleiben also asymptomatisch. Bei 5 % kommt es Jahre nach der Infektion zu Beschwerden, und weitere 5 % bleiben lange asymptomatisch bis ein veränderter Immunstatus zum Ausbruch der Erkrankung führt [85]. Die Wahrscheinlichkeit, eine intraokuläre Tuberkulose zu entwickeln, liegt zwischen 1 % bei pulmonaler Tuberkulose und über 20 % bei Patienten und Patientinnen mit extrapulmonaler Tuberkulose [83, 86, 87]. Am häufigsten zeigt sich eine intraokuläre Tuberkulose als Uveitis posterior, gefolgt von Uveitis anterior, Panuveitis und Uveitis intermedia. Im Fall einer Uveitis posterior zeigen sich multiple choroidale Tuberkel, große Tuberkulome, subretinale Abszesse und die Serpiginious-like-Choroiditis [86].
Toxoplasmose
Erreger der Toxoplasmose ist der Parasit Toxoplasma gondii, welcher über Hunde und Katzen auf den Menschen übertragen wird [88]. Der Kontakt mit dem Erreger kann bei Kindern vor und nach der Geburt stattfinden, wobei berichtet wird, dass etwa die Hälfte der Kinder die Infektion nach der Geburt erwerben. Eine transplazentare Übertragung des Erregers findet bei etwa 40 % der infizierten schwangeren Mütter statt, und die Häufigkeit einer kongenitalen Toxoplasmose liegt bei 1 von 10.000 Geburten [53, 89]. Abhängig vom Zeitpunkt des Kontakts zeigen sich zwei Häufigkeitsgipfel. In einer prospektiven Fallserie präsentierten sich 12 von 15 Kindern mit kongenitaler Infektion innerhalb der ersten vier Lebensjahre und 14 von 16 Kindern mit erworbener Infektion nach dem zehnten Lebensjahr. Nur drei Kinder wurden zwischen dem vierten und zehnten Lebensjahr vorstellig [90]. Typischerweise präsentiert sich die Augenbeteiligung einer Toxoplasmose als fokale nekrotisierende Chorioretinitis mit fokaler Entzündung des Glaskörpers („headlight in the fog“). Zudem kann sich begleitend eine granulomatöse Uveitis anterior zeigen [8]. Das Auftreten von bilateralen Verläufen, multiplen oder posterioren Läsionen ist unabhängig vom Zeitpunkt des Erregerkontakts. Eine schwere bilaterale Visusminderung wird bei 6,4–9,1 % der betroffenen Kinder berichtet [90, 91].
Toxokarose
Die Toxokarose ist eine typischerweise im Kindesalter auftretende Infektion mit den Spulwürmern Toxocara canis (Hund) und Toxocara cati (Katze), wobei Ersterer deutlich häufiger auftritt [92]. Die Larven des Spulwurms verlassen den Darm des Wirts und gelangen über den Blutkreislauf zu den Endorganen Lunge, Leber, Gehirn und Auge, wo granulomatöse Entzündungen hervorgerufen werden [93]. Insgesamt macht die okuläre Toxokarose nur etwa 1 % aller Uveitiden aus und tritt am häufigsten zwischen dem 7. und 16. Lebensjahr auf. Typischerweise verläuft die Erkrankung einseitig als Uveitis posterior oder Panuveitis mit 0,75–3 Papillendurchmesser großem, weißlichem chorioretinalem Infiltrat. In selteneren Fällen können sich auch eine Papillitis oder Neuroretinitis zeigen [88, 94, 95].
Vogt-Koyanagi-Harada-Krankheit
Die Vogt-Koyanagi-Harada-Krankheit (VKH) ist eine systemische Erkrankung, welche die Haut, das Innenohr, die Meningen und die Augen betreffen kann. Die Erkrankung tritt häufiger bei Frauen als Männern und bei Patienten und Patientinnen mit dunklerer Pigmentierung auf. Der Erkrankungsgipfel liegt zwischen dem 20. und 50. Lebensjahr. VKH bei Kindern wird in der Literatur beschrieben, ist jedoch deutlich seltener [96]. Die Erkrankung lässt sich in vier Stadien unterteilen. Im drei- bis fünftägigen Prodromalstadium leiden die Betroffenen unter Schwäche, Kopfschmerzen, Meningismus und Hörstörungen. Im darauffolgenden uveitischen Stadium zeigt sich anfangs in 90 % der Fälle eine bilaterale Uveitis posterior mit einer Verdickung der Aderhaut, Papillenschwellung und multiplen serösen Netzhautabhebungen. Im weiteren Verlauf kommt es zu einer granulomatösen Mitbeteiligung der Vorderkammer [96, 97]. In der Phase der Rekonvaleszenz kommt es am Auge zu einer Depigmentierung der Aderhaut, welche zwei bis drei Monate nach der uveitischen Phase auftritt und dem Fundus ein abendrotähnliches Erscheinungsbild gibt („sunset glow fundus“). Zudem zeigen sich in der mittleren Peripherie fokale Hyperpigmentationen des retinalen Pigmentepithels [96]. In der chronisch rezidivierenden Phase leiden die Betroffenen unter rezidivierenden Schüben einer anterioren Uveitis. In dieser Phase kann es zu Komplikationen wie der Entwicklung einer Katarakt oder eines Glaukoms und der Bildung einer subretinalen Fibrose oder neovaskulären Membranen kommen [98]. In Fallserien wurde das Auftreten von subretinalen Veränderungen bei 15–54 % von Kindern mit VKH berichtet. Ein Glaukom trat bei 16,6–46 % der untersuchten Kinder auf und eine Katarakt bei 17,4–61 % [99101].
Morbus Behçet
Morbus Behçet ist eine entzündliche Multisystemerkrankung, welche typischerweise zwischen dem 30 und 40 Lebensjahr auftritt. Im Zuge der Erkrankung kommt es zu Ulzerationen in der Mundschleimhaut und/oder der Genitalschleimhaut und zur Ausbildung einer Uveitis posterior [102]. Bei Kindern korreliert das Auftreten von Augenbeteiligungen bei Morbus Behçet mit dem männlichen Geschlecht und einem Alter von über zehn Jahren [103]. Eine Metaanalyse zeigte keinen signifikanten Unterschied in Häufigkeit von Augenbeteiligungen zwischen Kindern (45 %) und Erwachsenen (36 %). Am häufigsten tritt eine Augenbeteiligung bei Morbus Behçet in der Türkei und im mittleren Osten auf. Sowohl bei Kindern als auch bei Erwachsenen kommt es bei einer Augenbeteiligung in den meisten Fällen zu einer Uveitis posterior beziehungsweise einer retinalen Vaskulitis [104]. Neben dieser kann es auch zu einer nichtgranulomatösen Entzündung der Vorderkammer kommen, wobei eine bilaterale nekrotisierende obstruktive Vaskulitis typisch für Morbus Behçet ist [103]. Die häufigste Komplikation ist das Auftreten eines Makulaödems. Rezidivierende unbehandelte Krankheitsschübe können zum Endstadium eines okulären Morbus Behçet mit Optikusatrophie und diffuser retinaler Atrophie führen [105].
Akute retinale Nekrose
Bei der akuten retinale Nekrose (ARN) kommt es zu einer nekrotisierenden Retinitis mit Beteiligung der peripheren Retina [106]. Ursächlich für die Erkrankung sind Infektionen mit Varizella-Zoster-Virus (VZV), Herpes-simplex-Virus Typ 1 und 2 (HSV‑1 und HSV-2), Zytomegalievirus (CMV) und Epstein-Barr-Virus (EBV), wobei eine Metaanalyse von Patienten und Patientinnen mit ARN zeigte, dass sich das Erkrankungsalter in Abhängigkeit des zugrunde liegenden Virus unterscheidet. So ist das durchschnittliche Alter bei VZV mit ARN 52,4 Jahre, während es bei HSV‑2 mit ARN 24,3 Jahre ist [107]. In einer Fallserie von unter 21-Jährigen mit HSV-2-ARN lag das Durchschnittsalter bei 11,7 Jahren. Bei 14 der 15 untersuchten Augen kam es unter virostatischer Therapie, nach Diagnosesicherung durch eine PCR von Glaskörper oder Kammerwasser, zu einer Abheilung/Vernarbung der entzündlichen Areale. Netzhautablösungen zeigten sich bei 60 % der untersuchten Augen [108].
Masquerade-Syndrome
Zeigt sich ein unzureichendes Ansprechen auf eine antiinflammatorische Therapie sind Masquerade-Syndrome in der Differenzialdiagnose der juvenilen Uveitis zu bedenken. Die häufigsten Ursachen für ein Masquerade-Syndrom bei pädiatrischen Patienten und Patientinnen sind das Retinoblastom, Leukämie, Medulloepitheliom und das Xanthogranulom. Auch lokale Prozesse wie ein Morbus Coats, eine Retinitis pigmentosa oder auch intraokulare Fremdkörper können zu uveitisähnlichen Symptomen führen [109, 110]. Am häufigsten liegt einem Masquerade-Syndrom eine Leukämie zugrunde. Die Inzidenz der Leukämie in einer pädiatrischen Bevölkerung liegt bei 3,7/100.000 [111]. Eine prospektive Studie von Kindern mit Leukämie zeigte, dass 17 % eine Augenbeteiligung entwickelten, jedoch nur 3,6 % symptomatisch waren. Klinisch zeigten sich intraretinale Blutungen, „cotton-wool spots“, subhyaloidale Blutungen und Glaskörperblutungen, Papillenödem, Abduzensparese und exsudative Netzhautablösungen mit choroidalen Infiltraten [112].

Therapie nichtinfektiöser Uveitiden im Kindesalter

Ziel der Therapie bei Kindern und Jugendlichen mit Uveitis ist die Behandlung von akuten Schüben zur Vermeidung von damit einhergehenden Komplikationen und, falls notwendig, das Etablieren einer wirksamen medikamentösen Rezidivprophylaxe. Sollte eine systemische Erkrankung der Uveitis zugrunde liegen, muss diese in Zusammenarbeit mit Kinderärzten bzw. Kinderrheumatologen behandelt werden. Regelmäßige Kontrollen sind notwendig, um den Therapieerfolg zu evaluieren und unerwünschte Arzneimittelwirkungen rechtzeitig erkennen und bestmöglich vermeiden zu können.
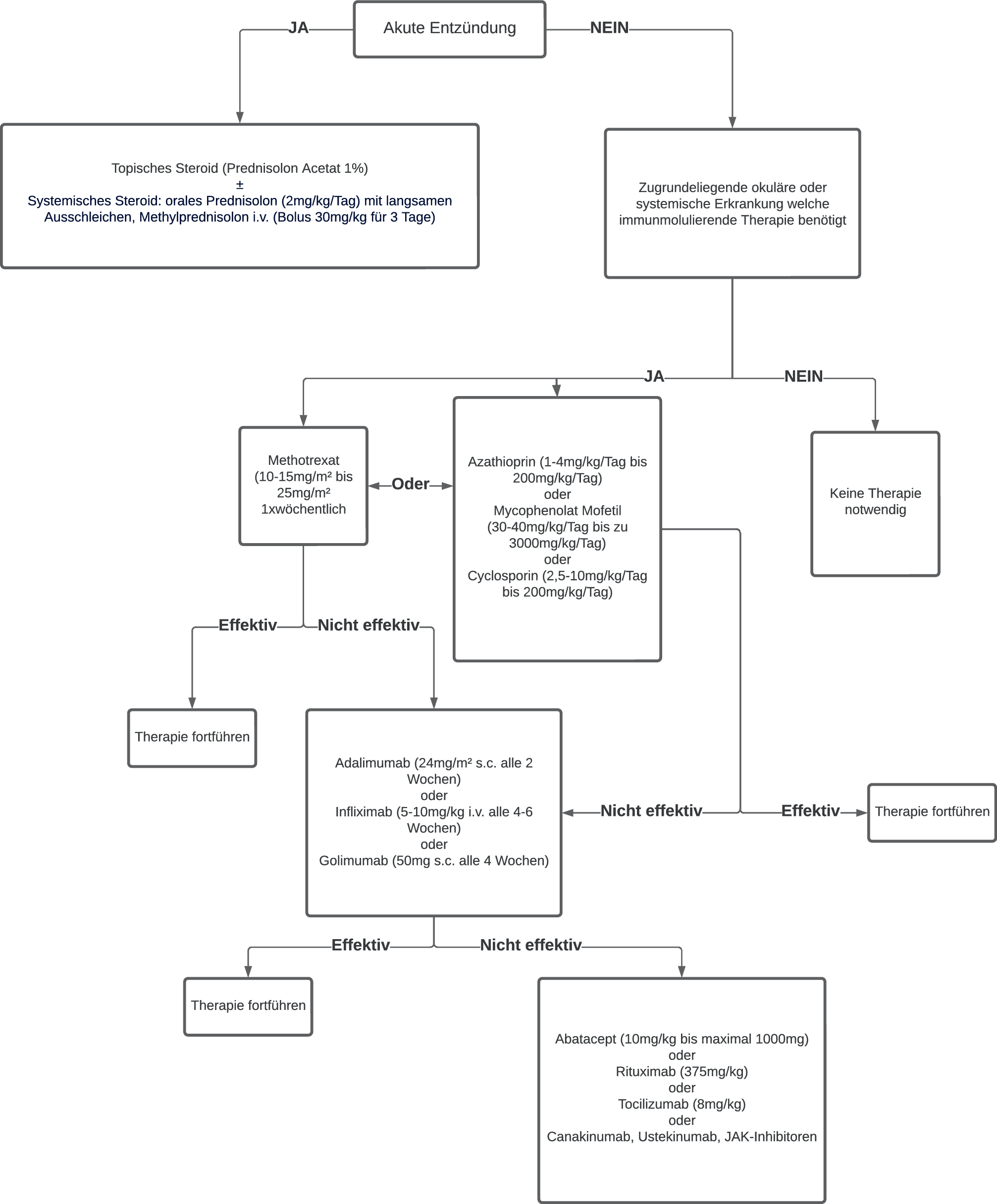
Im Fall infektiöser Ursachen einer Uveitis richtet sich die Therapie nach der zugrunde liegenden Infektion und wird gegebenenfalls mit einer antiinflammatorischen Therapie kombiniert. Das Ziel der Behandlung einer Uveitis ist immer das Unterdrücken der aktiven Entzündungsreaktion und damit das Verhindern des Auftretens von Komplikationen. Eine gute Zusammenarbeit zwischen Ophthalmologen und Kinderrheumatologen ist häufig Schlüssel zum Behandlungserfolg. Während Kortikosteroide die erste Wahl in der Behandlung der akuten nichtinfektiösen Uveitis sind, ist eine steroidsparende immunmodulierende Therapie häufig in der Langzeitbehandlung notwendig. Begonnen wird typischerweise mit Präparaten mit bester wissenschaftlicher Evidenz und eventuell Zulassung. Bei Nichtansprechen muss auf andere Wirkstoffe umgestellt werden. Ein mögliches Therapieschema ist in Abb. 1 dargestellt [8].
Abb. 1
Empfohlener Behandlungsalgorithmus zur Behandlung von Kindern und Jugendlichen mit nichtinfektiöser Uveitis [8]
Bild vergrößern

Kortikosteroide

Häufig sind topische Kortikosteroide die First-Line-Therapie bei juvenilen Uveitiden. Während Difluprednat 0,05 % das potenteste lokale Steroid ist, wird am häufigsten 1 % Prednisolon-Acetat verwendet. Während primär eine nebenwirkungsärmere topische Therapie bevorzugt wird, ist bei einem nicht ausreichenden Ansprechen oder einer Uveitis intermedia, posterior oder Panuveitis häufig eine systemische (oral oder intravenös) und/oder lokale (parabulbär oder intravitreal) Steroidtherapie nötig. Vor allem bei intravitrealer Steroidtherapie gilt es, besonders bei einem jungen Patientenkollektiv, das Risiko einer Kataraktentwicklung und okulären Hypertension infolge eines Steroidresponses zu beachten [8, 113]. Sollte eine systemische Steroidtherapie notwendig sein, liegt die empfohlene Dosierung bei 1–2 mg oralem Prednisolon/kg Körpergewicht (KG) in 2–3 Einzeldosen (maximale Tagesdosis 50 mg/Tag p.o.) mit sukzessivem Ausschleichen und kürzest möglicher Behandlungsdauer. In schweren Fällen kann auch eine intravenöse Stoßtherapie notwendig sein. Die empfohlene Dosierung liegt bei 20–30 mg/kgKG Methylprednisolon einmal täglich über 3 Tage. Die maximale Tagesdosis der intravenösen Therapie liegt bei 1 g. Aufgrund der möglichen potenziellen Nebenwirkungen einer länger dauernden systemischen Steroidtherapie, wie der Entwicklung eines Cushing-Syndroms (Hyperglykämie, arterielle Hypertonie, Gewichtszunahme mit Fettumverteilungsstörung, Myopathie), Wachstumsstörung und Osteoporose, gilt es, systemische Kortikosteroide allgemein nur so kurz wie nötig einzusetzen beziehungsweise bei Notwendigkeit einer längerfristigen Gabe unbedingt unterhalb der Cushing-Schwellendosis mit 0,2 mg/kgKG/Tag zu bleiben.
Zum Einsatz von Steroiden in der Therapie der JIA-assoziierten Uveitis gelten folgende Empfehlungen des American College of Rheumatology/Arthritis Foundation: 1. Überlegenheit von Prednisolon-Acetat gegenüber Difluprednat Tropfen. 2. Überlegenheit einer Steigerung der topischen Steroiddosis gegenüber einer systemischen Steroidtherapie zur Entzündungskontrolle. 3. Überlegenheit zusätzlicher topischer Steroidtherapie gegenüber einer Änderung der systemischen Therapie bei Inflammation unter bestehender systemischer Therapie. 4. Empfehlung der Etablierung einer systemischen Therapie bei Kindern, welche 1–2 Tropfen zur Entzündungskontrolle benötigen. 5. Bei Kindern, welche über 3 Monate 1–2 Tropfen Prednisolon-Acetat 1 % zusätzlich zu systemischer Therapie benötigen, ist eine Steigerung oder ein Wechsel der systemischen Therapie empfohlen [114].

Konventionelle immunmodulierende Therapie

Um die Risiken einer Langzeit-Steroidtherapie zu vermeiden, ist die konventionelle immunmodulierende Therapie die nächste Stufe in der Therapie juveniler Uveitiden. Die konventionelle immunmodulierende Therapie beinhaltet die Antimetaboliten Methotrexat, Mycophenolat-Mofetil und Azathioprin sowie den T‑Zell-Inhibitor Cyclosporin. Antimetaboliten und T‑Zell-Inhibitoren haben bei gemeinsamer Verwendung einen additiven Effekt, zwei Antimetaboliten sollen jedoch nicht kombiniert werden [8].

Methotrexat

Aufgrund des guten Vertragens und geringen Nebenwirkungsprofils ist Methotrexat die typische First-Line-Therapie bei Kindern mit chronischer nichtinfektiöser Uveitis [21, 110]. Das Medikament benötigt etwa 3 Monate, um die für den therapeutischen Erfolg notwendige Plasmakonzentration zu erreichen, zeigt dann aber gute Ergebnisse. In einer Metaanalyse von neun Studien zeigte sich bei 75 % von unter 16-Jährigen mit chronischer nichtinfektiöser Uveitis einer Besserung der intraokularen Inflammation unter Methotrexat-Therapie [115]. Die empfohlene Anfangsdosierung liegt bei 10–15 mg/m2 Körperoberfläche einmal wöchentlich und wird oral oder subkutan verabreicht. Die Maximaldosis beträgt 20 (bis 30) mg pro Woche. Dosierungen über 15 mg/m2 sollten allerdings subkutan verabreicht werden, da Methotrexat eine begrenzte orale Bioverfügbarkeit hat. Mögliche Nebenwirkungen der Therapie sind Leber‑, Nieren- und Gastrointestinaltoxizität, weshalb regelmäßige Laborkontrollen empfohlen sind. Eine prophylaktische antiemetische Therapie mit Ondansetron soll zudem verabreicht werden. Bei Methotrexateinnahme soll zusätzlich Folsäure supplementiert werden, um die normale Zellproliferation zu unterstützen und die Verträglichkeit zu verbessern [8].

Mycophenolat-Mofetil (MMF)

Die Wirksamkeit von Mycophenolat-Mofetil bei Kindern und Jugendlichen mit Uveitis wurde in zwei retrospektiven Studien bestätigt [116, 117]. Die übliche Dosierung liegt bei 600 mg/m2 zweimal täglich bis zu einer Maximaldosis von 3 g/Tag, welche in zwei Dosen verabreicht wird [8]. Bei JIA-assoziierter Uveitis zeigt MMF schlechtere Ergebnisse als andere immunmodulierende Medikamente [118]. Leukopenie, gastrointestinale Beschwerden und Haarverlust sind die häufigsten Nebenwirkungen [8].

Azathioprin

Azathioprin kann effektiv in der Behandlung junger Patienten und Patientinnen mit nichtinfektiöser Uveitis sein, wird jedoch aufgrund des erhöhten Risikos gastrointestinaler Nebenwirkungen im Vergleich zu anderen Antimetaboliten seltener verwendet [119, 120]. Die Wirksamkeit von Azathioprin in einer pädiatrischen Patientengruppe konnte in einer prospektiven Studien mit 129 Patienten und Patientinnen mit juveniler chronischer Arthritis gezeigt werden [121]. Eine retrospektive Multicenter-Studie mit 41 Kindern mit JIA-assoziierter Uveitis zeigte sich bei 76,5 % der Kindern mit Azathioprin-Monotherapie eine Inaktivität der Uveitis nach einem Jahr. Azathioprin stellt somit eine Therapiemöglichkeit bei Kindern mit JIA-assoziierter Uveitis dar, welche nicht ausreichend auf Methotrexat ansprechen. Die empfohlene Dosis liegt bei 3 mg/kg [119].

Cyclosporin

Cyclosporin als Monotherapie ist nur minimal effektiv bei Kindern und Jugendlichen mit Uveitis. Die Effektivität steigt jedoch, wenn man Cyclosporin mit anderen immunmodulierenden Medikamenten kombiniert [122]. Cyclosporin wird bei Kindern und Jugendlichen mit Uveitis selten eingesetzt [123]. Die empfohlene Dosierung liegt in einem pädiatrischen Patientenkollektiv bei 2,5–5 mg/kg/Tag [124]. Potenzielle Nebenwirkungen sind Nieren- und Leberschäden, Bluthochdruck, Anämie, Übelkeit und Erbrechen, Hirsutismus und Hypercholesterinämie [125].

Biologika

Nach den konventionellen Immunmodulatoren stellen Biologika die nächste Stufe im Behandlungsschema der juvenilen Uveitis dar. Die Wirkstoffe blockieren gezielt Moleküle, welche eine Schlüsselrolle in der Pathogenese entzündlicher Prozesse einnehmen. Dazu zählen Tumornekrosefaktor alpha (TNF-α), Interleukin‑1 (IL-1) und -6 (IL-6), B‑ und T‑Zell-Inhibitoren. Vor Biologikatherapieeinleitung müssen zwingend Infektionen mit Hepatitisviren sowie eine Tuberkulose ausgeschlossen werden [123, 126].

Tumornekrosefaktor-alpha-Inhibitoren (TNF-α-Inhibitoren)

Infliximab
Infliximab ist ein chimärer monoklonaler Antikörper, der TNF‑α bindet und blockiert. Die Wirksamkeit und Sicherheit von Infliximab bei Kindern und Jugendlichen konnte in mehreren prospektiven und retrospektiven Studien nachgewiesen werden [127129]. Infliximab wird intravenös verabreicht. Nach anfänglich engmaschigeren Intervallen mit Gaben in Woche 0, 2 und 6 folgt die Verabreichung der Erhaltungsdosis von 3–10 mg/kg alle 4–8 Wochen. Ein alternatives Behandlungsschema aus der Kinderrheumatologie besteht aus vier monatlichen Gaben, gefolgt von vier sechs-wöchentlichen, vier 8‑wöchentlichen, vier 10-wöchentlichen und vier 12-wöchentlichen intravenösen Infliximab-Gaben. In therapierefraktären Fällen kann eine Steigerung der Dosis auf 20 mg/kg erwogen werden. Zusätzlich ist die Gabe von Methotrexat empfohlen, um die Bildung von Anti-TNF-Antikörpern zu verhindern [123, 127, 130]. Die Entwicklung von Antikörpern gegen Infliximab sollte regelmäßig kontrolliert werden. Mögliche Nebenwirkungen einer Infliximab-Therapie sind eine erhöhte Infektanfälligkeit, Reaktivierung einer Tuberkulose oder Histoplasmose, Malignität und die Entwicklung von Lupus-ähnlichen Symptomen [123, 126].
Adalimumab
Adalimumab ist ein humaner monoklonaler Antikörper, der TNF‑α bindet und blockiert. Adalimumab ist neben Glukokortikoiden der einzige von der European Medicines Agency (EMA) zugelassene Wirkstoff zur Behandlung nichtinfektiöser Uveitiden [131]. Die Wirksamkeit bei Kindern und Jugendlichen mit Uveitis konnte in mehreren Studien nachgewiesen werden [132, 133]. Die Häufigkeit einer Bildung von Antikörpern gegen Adalimumab liegt, abhängig von der zugrunde liegenden Erkrankung, zwischen 5 und 55 % und kann zu einem schlechteren Ansprechen auf den TNF-α-Blocker führen [134138]. Ein Antikörper-bedingtes schlechtes Ansprechen auf Adalimumab bedeutet nicht gleichermaßen ein schlechtes Ansprechen auf Infliximab, sodass im notwendigen Fall ein Wechsel auf einen anderen TNF-α-Blocker möglich und sinnvoll ist. Adalimumab wird in einer Dosierung von 24 mg/m2 bis zu einer Maximaldosis von 40 mg alle zwei Wochen subkutan verabreicht. Sollte sich ein nicht ausreichendes Ansprechen zeigen, ist eine Intervallverkürzung auf eine wöchentliche Gabe möglich [8]. Eine Metaanalyse bestätigte die Effektivität von Adalimumab und Infliximab bei der Behandlung chronischer Uveitiden im Kindesalter, wobei sich unter Adalimumab-Therapie bessere Ergebnisse zeigten [139]. Aufgrund des Risikos einer Reaktivierung einer (latenten) Tuberkulose oder Hepatitis-B-Infektion müssen vor Therapiebeginn mit Adalimumab diese Krankheitsbilder ausgeschlossen werden. Sollten sich im Screening Hinweise auf eine der beiden Erkrankungen zeigen, muss diese vor Therapieeinleitung entsprechend behandelt werden. Da Adalimumab in seltenen Fällen mit dem Auftreten oder der Exazerbation klinischer Symptome von demyelinisierenden Erkrankungen wie multiple Sklerose, Neuritis nervi optici oder Guillain-Barré-Syndrom in Verbindung steht, gilt besondere Vorsicht bei Verordnung des TNF-α-Blockers beim Vorhandensein dieser Krankheitsbilder. Sollten sich unter Therapie Symptome demyelinisierender Erkrankungen entwickeln, muss diese beendet werden. Im Fall einer Uveitis intermedia muss aufgrund des möglichen Zusammenhangs mit einer multiplen Sklerose vor Adalimumab-Therapiebeginn eine neurologische Vorstellung zum Ausschluss einer demyelinisierenden Erkrankung erfolgen [140].

T-Zell-Inhibitor – Abatacept

Abatacept ist ein Fusionsprotein aus CTLA4 („cytotoxic T lymphocyte antigen 4“) und der FC-Region des Immunglobulin G (IgG). Es bindet an CD80/CD86 antigenpräsentierender Zellen und hemmt somit die T‑Zell-Aktivierung [141]. In der Literatur finden sich Fallserien, bei welchen Abatacept zu einer Inaktivität einer ansonsten therapierefraktären Uveitis führte [141, 142]. Eine retrospektive Auswertung von 21 Kindern mit schwerer therapierefraktärer Uveitis konnte die positiven Ergebnisse aus den Fallserien nicht bestätigen. 48 % der untersuchten Patienten und Patientinnen sprachen nicht auf die Abatacept-Therapie an [143]. Das Medikament kann als Infusion oder als subkutane Injektion verabreicht werden. Im Fall einer intravenösen Therapie ist die empfohlene Dosis 10 mg/kg an Tag 0, 14 und anschließend monatlich. Bei subkutaner Injektion liegt die empfohlene Dosierung bei 125 mg wöchentlich. Nebenwirkungen beinhalten erhöhte Infektanfälligkeit, gastrointestinale Beschwerden und ein geringes Malignitätsrisiko [144].

Interleukin-6-Inhibitor – Tocilizumab

Tocilizumab ist eine humanisierter, rekombinanter Anti-IL-6-Rezeptor-Antikörper, der T‑Zell-Aktivierung, Immunglobulin-Sekretion und Angiogenese hemmen kann [145]. Die Rolle von IL‑6 bei entzündlichen Prozessen und der Nachweis hoher IL-6-Spiegel im Kammerwasser von Patienten und Patientinnen mit Morbus Behçet, VKH, Sarkoidose und idiopathischer Uveitis machen IL-6-Inhibitoren zu vielversprechenden Therapeutika bei nichtinfektiösen Uveitiden [146]. In einer retrospektiven Auswertung von 8 Kindern mit therapierefraktärer JIA-assoziierter Uveitis zeigte sich unter Tocilizumab-Therapie bei 5 Kinder eine Remission ohne dokumentierte Nebenwirkungen [147]. Im ATTITUDE Trial, einer Phase-II-Studie, welche die Sicherheit und Effektivität von Tocilizumab bei Kindern mit JIA-assoziierter Uveitis, welche nicht auf Methotrexat und TNF‑α ansprachen, untersuchte, konnte der primäre Endpunkt nicht erreicht werden, sodass keine Phase-III-Studie eingeleitet wurde [148]. Derzeit wird eine Studie durchgeführt, welche die Effektivität von Tocilizumab bei nichtinfektiöser Uveitis intermedia, posterior und Panuveitis (STOP-Uveitis) untersucht (www.​clinicaltrials.​gov). Die Dosierung beträgt zum jetzigen Zeitpunkt 165 mg wöchentlich subkutan oder 8 mg/kg monatlich intravenös. Tocilizumab ist ein vielversprechendes Agens in der Behandlung juveniler Uveitiden, allerdings werden mehr Studien benötigt, um die ideale Dosierung zu etablieren [123].

B-Zell-Inhibitor – Rituximab

Rituximab ist ein chimärer Antikörper, der sich direkt gegen CD20 auf der Oberfläche von B‑Zellen richtet und damit deren Apoptose einleitet [149]. Erstmalig zugelassen wurde Rituximab 1997 zur Behandlung von Leukämie und Lymphomen [150]. Es folgten die Zulassungen für rheumatoide Arthritis, mikroskopische Polyangiitis und Granulomatose mit Polyangiitis [126]. In der Augenheilkunde gibt es Berichte über die Wirksamkeit von Rituximab in der Behandlung von Skleritis, peripherer ulzerierender Keratitis, VKH und JIA-assoziierter Uveitis [151154]. Miserocchi et al. untersuchten die Wirksamkeit von Rituximab bei 8 Kindern mit schwerer JIA-assoziierter Uveitis, welche nicht auf immunmodulierende Therapie und TNF‑α angesprochen haben. Unter Rituximab zeigte sich eine Verbesserung der Symptome im Schnitt vier Monate nach der ersten Infusion. Die Beobachtungszeit lag im Schnitt bei 44,75 Monaten und 8,75 Injektionen. Alle untersuchten Kinder hatten beim letzten Termin einen ruhigen intraokulären Befund [154]. Rituximab wird intravenös verabreicht mit 1000 mg initial und zwei Wochen später sowie wiederholte Gaben alle sechs Monate, wenn nötig. Der über 6–9 Monate andauernde Effekt auf die B‑Zellen machen Rituximab zu einem attraktiven therapeutischen Agens [155]. Prospektive Studien werden benötigt, um die Effektivität von Rituximab bei Kindern und Jugendlichen zu bestätigen. Nebenwirkungen der Therapie sind Infusionsreaktionen, welche sich mit Steroiden behandeln lassen, sowie Neutropenie, Herzfehler und selten eine progressive multifokale Leukenzephalopathie [123].

Aufkommende Therapien

Januskinase(JAK)-Inhibitoren sind kleine Moleküle, die die Familie der Januskinaserezeptoren hemmt. JAK-vermittelte Signalwege sind an der Pathogenese schwerer autoimmunologischer Erkrankungen wie rheumatoider Arthritis, Psoriasisarthritis, chronisch entzündlicher Darmerkrankungen und anderer immunvermittelter entzündlicher Erkrankungen beteiligt [156]. Eine Fallserie mit vier Kindern mit schwerer, therapierefraktärer JIA-assoziierter Uveitis zeigte in allen Fällen ein gutes Ansprechen der Uveitis auf JAK-Inhibitoren. Die Arthritis sprach jedoch weniger gut auf die Wirkstoffe Baricitinib und Tofacitinib an [156]. Derzeit läuft eine Open-Label-Phase-III-Studie, welche die Sicherheit und Effektivität von oralem Baricitinib bei 2‑ bis 18-jährigen Patienten und Patientinnen mit aktiver JIA-assoziierter Uveitis oder chronischer ANA-positiver Uveitis anterior untersucht [157].

Empfehlungen zur Therapie der juvenilen Uveitis

Die Empfehlungen des American College of Rheumatology/Arthritis Foundation zur immunmodulierenden Therapie bei JIA können in den meisten Fällen auch auf andere Formen der chronischen Uveitis bei Kindern und Jugendlichen angewandt werden. 1. Subkutanes Methotrexat ist oralem Methotrexat überlegen. 2. Bei Erkrankungen, die potenziell visusbedrohend sind, ist zum Therapiebeginn eine Kombination aus Methotrexat mit einem Biologikum empfohlen. 3. Überlegenheit anderer TNF-α-Inhibitoren gegenüber Etanercept bei chronischer Uveitis anterior 4. Bei nicht ausreichendem Ansprechen auf TNF-α-Inhibitoren sollte deren Dosierung gesteigert oder das Behandlungsintervall verkürzt werden. 5. Im Fall eines Nichtansprechens auf einen TNF-α-Inhibitor soll auf einen anderen TNF-α-Inhibitor gewechselt werden 6. Abatacept und Tocilizumab können bei Patienten und Patientinnen eingeleitet werden, welche nicht auf Methotrexat und zwei unterschiedliche TNF-α-Inhibitoren angesprochen haben. 7. Eine ausreichend lange Therapie ist unerlässlich: Die effektive Therapie soll für zwei Jahre nach Einstellen der Remission fortgeführt werden, bevor eine Therapiereduktion eingeleitet wird, wobei im Fall einer Kombinationstherapie Biologika vor der konventionellen immunmodulierenden Therapie reduziert werden [114].

Impfungen bei Immunsuppression

Unabhängig vom angewandten Wirkstoff haben alle immunmodulierenden Therapien eine erhöhte Infektanfälligkeit als mögliche Komplikation. Da Impfungen wirksam vor Infektionen schützen, werden diese bei Kindern mit systemischer immunsuppressiver Therapie empfohlen. Totimpfstoffe können auch während laufender Immunsuppression (inklusive Biologika) verabreicht werden, allerdings wird ein Abschluss der Impfung 2 bis 4 Wochen vor Beginn der Therapie empfohlen, da unter immunsuppressiver Therapie der Impferfolg eingeschränkt sein kann. Die Anwendung von Lebendimpfstoffen ist unter laufender immunmodulierender Therapie (mit Ausnahme von niedrigdosiertem Methotrexat) kontraindiziert, da durch attenuierte Impfviren ein Risiko der Entwicklung von schweren bis tödlichen Komplikationen besteht. Auch bei der Verabreichung von Lebendimpfstoffen wird ein Abstand von 4 Wochen zum Therapiebeginn empfohlen. Von der ständigen Impfkommission (STIKO) empfohlene Impfungen sind: Influenza, Pneumokokken, Hepatitis B, Meningokokken, Herpes zoster, HPV, FSME (Totimpfstoffe) sowie: Masern-Mumps-Röteln, Varizellen, Herpes zoster, Rota-Viren (Lebendimpfstoffe) [158].

Komplikationen der juvenilen Uveitis

Komplikationen der Uveitis tragen zu etwa 3–10 % der Erblindungen in entwickelten Nationen und bis zu 25 % der Erblindungen in Entwicklungsländern bei [159]. Obwohl die Uveitis im Kindesalter deutlich seltener ist als bei Erwachsenen, ist die Erblindung bei juvenilen Uveitiden in blinden Lebensjahren gerechnet signifikant häufiger [160]. 34 % Prozent der Kinder und Jugendlichen mit Uveitis haben bei Erstvorstellung zumindest eine Komplikation. 86,3 % entwickeln innerhalb der ersten drei Jahre nach Diagnose eine Komplikation wie Bandkeratopathie, Katarakt, Synechierungen, okuläre Hypertension, Hypotonie oder Makulaödem [161].

Bandkeratopathie

Die Bandkeratopathie ist eine Hornhautdegeneration mit gräulich-weißen Trübungen der oberflächlichen Hornhautschichten, welche durch Ablagerungen von Kalziumphosphaten in der Bowman-Membran entstehen und oft Folge chronischer okulärer Entzündungen sind [162]. Die Häufigkeit einer Bandkeratopathie bei Kindern und Jugendlichen mit Uveitis liegt zwischen 10 und 40 %. Die Komplikation tritt häufiger bei Kindern unter 8 Jahren auf und liegt in den meisten Fällen schon bei Erstvorstellung vor [163165]. Eine Behandlung der Bandkeratopathie ist nötig, wenn die Trübungen die Sehachse überschreiten und dadurch visusrelevant werden, oder wenn die oberflächlichen Ablagerungen zu einem ausgeprägtem Fremdkörpergefühl und damit Unwohlbefinden führen. In diesen Fällen ist eine Chelation mit EDTA („ethylenediamine tetraacetic acid“) oder die phototherapeutische Keratektomie zu erwägen [162].

Synechierungen

Periphere anteriore Synechierungen zwischen Iris und Hornhaut und posteriore Synechierungen zwischen Iris und Linse sind eine relativ häufige Komplikation der Uveitis bei Kindern und Jugendlichen. Posteriore Synechierungen kommen in bis zu 50 % der Fälle vor, wobei die Wahrscheinlichkeit mit zunehmendem Alter sinkt [8, 165]. Posteriore Synechierungen tragen signifikant zur Katarakt-Entwicklung bei Kindern mit Uveitis bei [166]. Frisch aufgetretene Synechierungen lassen sich häufig noch mit zykloplegischen Augentropfen lösen. Kommt es zur Vernarbung, können die Verwachsungen nur noch chirurgisch gelöst werden [8]. Die Abb. 2 zeigt hintere Synechierungen bei einem 7‑jährigen Patienten mit JIA-assoziierter Uveitis anterior.
Abb. 2
Spaltlampenfoto mit multiplen hinteren Synechierungen bei einem 7‑jährigen Patienten mit JIA-assoziierter Uveitis anterior
Bild vergrößern

Uveitische Katarakt

Der Entzündungsprozess selbst, die daraus folgende Entwicklung von posterioren Synechierungen und die Notwendigkeit einer Steroidtherapie führen zur Kataraktformation bei Uveitis [166]. In einer retrospektiven Studie mit 140 Patienten und Patientinnen, welche unter dem 18. Lebensjahr eine Uveitis entwickelten, zeigte sich eine Prävalenz der uveitischen Katarakt von 44,2 %. Am häufigsten entwickelten Patienten und Patientinnen mit Panuveitis eine Katarakt (77,1 %), gefolgt von chronischer Uveitis anterior (48,3 %) und Uveitis intermedia (48 %). Geschätzt wird, dass 69 % der Kinder mit Uveitis eine Katarakt entwickeln. Risikofaktoren sind eine hohe Anzahl an Uveitis-Schüben, Komplikationen wie ein Makulaödem und posteriore Synechierungen sowie Steroidinjektionen. Eine länger dauernde systemische oder topische Steroidtherapie erhöhte das Risiko einer Kataraktentwicklung nicht, woraus die Studienautoren folgerte, dass die Krankheitskontrolle oberste Priorität in der Behandlung haben soll [166]. Einer geplanten Katarakt-Operation soll ein zumindest dreimonatiges Intervall ohne aktiver Uveitis vorausgehen, und eine präoperative Vorbereitung mit oralen, topischen und lokalen Steroiden soll erfolgen, um die Prognose nach Kataraktoperation zu verbessern [8].

Okuläre Hypertension und Glaukom

Die Angaben zur Prävalenz der okulären Hypertension bei Pateinten und Patientinnen mit juveniler Uveitis schwanken stark und liegen zwischen 3 und 51 % [6, 167, 168]. In einer retrospektiven Analyse von 916 Kindern und Jugendlichen mit nichtinfektiöser Uveitis zeigten sich bei Erstvorstellung bei 15,8 % Augendruckwerte über 21 mm Hg und bei 2,9 % Werte über 30 mm Hg. Risikofaktoren für einen erhöhten Augendruck bei Erstkontakt waren ein Alter zwischen 6 und 12 Jahre, Dauer der Uveitis über sechs Monate, vorangegangene Katarakt-Operation oder Vitrektomie, topische Steroide, eine kontralaterale Augendruckerhöhung und eine Sehleistung unter 20/40. Im zwei Jahres-Follow-up zeigten sich bei 33,4 % der Kinder Augendruckwerte über 21 mm Hg, bei 14,8 % Werte über 30 mm Hg und bei 24,4 % ein Augendruckanstieg über 10 mm Hg vom Ausgangswert [169]. In einer retrospektiven Studie aus Indien zeigte sich, dass sich bei 7,9 % der Kinder mit okulärer Hypertension innerhalb des 3,40 ± 2,34 Jahre langen Follow-up ein Glaukom entwickelte [160]. Die Einleitung einer drucksenkenden Therapie und eine möglichst steroidfreie antiinflammatorische Therapie werden bei erhöhten Augendruckwerten empfohlen. Bei der Wahl der drucksenkenden Medikation gilt es zu beachten, dass Alpha-2-Agonisten und Prostaglandine die Entzündung verstärken können [8, 108]. Bezüglich der Anwendung von Prostaglandinen bei Uveitis gibt es in der Literatur allerdings kontroverse Meinungen. In einer retrospektiven Studie zeigte sich bei Patienten und Patientinnen mit uveitischem Glaukom unter begleitender Prostaglandin Therapie kein vermehrtes Aufflammen der Uveitis. Anzumerken ist, dass nur Patienten und Patientinnen in die Studie eingeschlossen wurden, welche in Remission unter systemischer immunmodulierender Therapie waren [170]. Sollten chirurgische Eingriffe zur Drucksenkung notwendig werden, zeigen sowohl die Goniotomie als auch filtrierende Eingriffe zufriedenstellende Ergebnisse [171].

Okuläre Hypotension

Eine Hypotonie liegt vor, wenn der intraokuläre Druck unter 6,5 mm Hg sinkt. Beschwerden treten allerdings meistens erst unter 5 mm Hg auf. Die Komplikation einer Hypotonie wird bei 3–9 % der Patienten und Patientinnen mit JIA-assoziierter Uveitis beschrieben [172]. Die okuläre Hypotension führt zu einer reduzierten Sehfähigkeit und kann bei längerem Bestehen zur Phthisis bulbi führen [173]. Ursächlich für die Entstehung einer okulären Hypotension ist ein langes Bestehen der intraokularen Entzündung, welche zur Membranbildung am Ziliarkörper, Traktion am Ziliarkörper und Atrophie des Ziliarkörpers und dessen Epithel sowie einem Prostaglandin-abhängigen Anstieg des uveoskleralen Flusses führt [173, 174].

Makulaödem

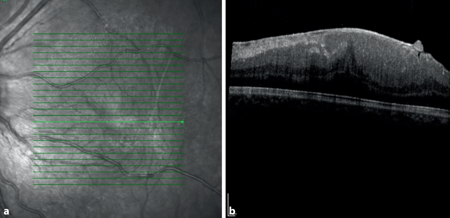
Das Makulaödem ist eine seltene, visusbedrohende Komplikation der juvenilen Uveitis. In einer retrospektiven Studie wird berichtet, dass Makulopathien (Makulanarben und Makulaödem) bei 3,43 % der Kinder und Jugendlichen mit Uveitis bei Erstvorstellung auftraten und 6,86 % der untersuchten Patienten und Patientinnen Veränderungen der Makula im weiteren Verlauf entwickelten. Am häufigsten kam es zu einer Makulopathie im Rahmen einer Uveitis intermedia und Panuveitis [160]. Es wird berichtet, dass 8 % der Erblindungen, welche durch eine juvenile Uveitis entstehen, durch ein Makulaödem verursacht werden [175]. Die Anwendung von topischen und systemischen nichtsteroidalen Antirheumatika, topische, lokale und systemische Steroide, konventionelle immunmodulierende Therapie sowie Biologika können durch die Entzündungshemmung zu einem Rückgang des Ödems führen [176]. Bei therapierefraktären Fällen zeigte eine retrospektive Analyse ein Ansprechen auf Tocilizumab bei 14 von 25 Fällen [177]. Eine seltene Komplikation der Uveitis im Kindesalter ist die Bildung einer epiretinalen Membran, die in Abb. 3 gezeigt wird.
Abb. 3
OCT (b) mit korrespondierendem Nah-Infrarot-Bild (a) zeigt eine epiretinale Membran bei einem 10-jährigen Patienten mit Uveitis intermedia
Bild vergrößern

Schlussfolgerung

Die Uveitis in der pädiatrischen Bevölkerungsgruppe ist ein heterogenes Krankheitsbild, welches ohne adäquate Therapie zu visusbedrohenden Komplikationen und Verminderung der Lebensqualität führen kann. Eine präzise und frühzeitige Diagnosestellung sowie Einleitung einer effektiven, möglichst nebenwirkungsarmen Therapie ist notwendig, um Komplikationen vorzubeugen. Auch nach Erreichen der Remission wird ein Fortführen der Therapie für zumindest zwei Jahre empfohlen. Ein langfristiges an den Krankheitsverlauf angepasstes Monitoring, als auch interdisziplinäres Management mit Kinderärzten, Kinderrheumatologen und Kinderpsychologen ermöglichen einerseits eine zeitnahe Adaptierung der Behandlung bei Rezidiven, als auch eine Versorgung, welche den Bedürfnissen dieser jungen Menschen mit Uveitis angepasst sein sollte und sie in dieser lebensprägenden Phase ihres Lebens bestmöglich unterstützt [178].

Interessenkonflikt

M. Eidherr, H. Jarz-Lackner, M. Bolz, T. Barisani-Asenbauer und R.W. Strauß geben an, dass kein Interessenkonflikt besteht.
Open Access Dieser Artikel wird unter der Creative Commons Namensnennung 4.0 International Lizenz veröffentlicht, welche die Nutzung, Vervielfältigung, Bearbeitung, Verbreitung und Wiedergabe in jeglichem Medium und Format erlaubt, sofern Sie den/die ursprünglichen Autor(en) und die Quelle ordnungsgemäß nennen, einen Link zur Creative Commons Lizenz beifügen und angeben, ob Änderungen vorgenommen wurden.
Die in diesem Artikel enthaltenen Bilder und sonstiges Drittmaterial unterliegen ebenfalls der genannten Creative Commons Lizenz, sofern sich aus der Abbildungslegende nichts anderes ergibt. Sofern das betreffende Material nicht unter der genannten Creative Commons Lizenz steht und die betreffende Handlung nicht nach gesetzlichen Vorschriften erlaubt ist, ist für die oben aufgeführten Weiterverwendungen des Materials die Einwilligung des jeweiligen Rechteinhabers einzuholen.
Weitere Details zur Lizenz entnehmen Sie bitte der Lizenzinformation auf http://​creativecommons.​org/​licenses/​by/​4.​0/​deed.​de.

Hinweis des Verlags

Der Verlag bleibt in Hinblick auf geografische Zuordnungen und Gebietsbezeichnungen in veröffentlichten Karten und Institutsadressen neutral.

Unsere Produktempfehlungen

Abo für kostenpflichtige Inhalte

download
DOWNLOAD
print
DRUCKEN
Titel
Juvenile Uveitis
Verfasst von
Markus Eidherr
Hildrun Jarz-Lackner
Matthias Bolz
Talin Barisani-Asenbauer
PD Dr. med. Rupert W. Strauß
Publikationsdatum
27.02.2024
Verlag
Springer Vienna
Erschienen in
Spektrum der Augenheilkunde / Ausgabe 5/2024
Print ISSN: 0930-4282
Elektronische ISSN: 1613-7523
DOI
https://doi.org/10.1007/s00717-023-00567-8
1.
Zurück zum Zitat Tsirouki T, et al. A focus on the epidemiology of uveitis. Ocul Immunol Inflamm. 2018;26(1):2–16.CrossRefPubMed
2.
Zurück zum Zitat Rothova A, et al. Uveitis and systemic disease. Br J Ophthalmol. 1992;76(3):137–41.CrossRefPubMedPubMedCentral
3.
Zurück zum Zitat Saari KM, et al. Epidemiology of endogenous uveitis in south-western Finland. Acta Ophthalmol Scand. 1995;73(4):345–9.CrossRefPubMed
4.
Zurück zum Zitat Edelsten C, et al. An evaluation of baseline risk factors predicting severity in juvenile idiopathic arthritis associated uveitis and other chronic anterior uveitis in early childhood. Br J Ophthalmol. 2002;86(1):51–6.CrossRefPubMedPubMedCentral
5.
Zurück zum Zitat Päivönsalo-Hietanen T, Tuominen J, Saari KM. Uveitis in children: population-based study in Finland. Acta Ophthalmol Scand. 2000;78(1):84–8.CrossRefPubMed
6.
Zurück zum Zitat Smith JA, et al. Epidemiology and course of disease in childhood uveitis. Ophthalmology. 2009;116(8):1544–1551.e1.CrossRefPubMed
7.
Zurück zum Zitat Keino H, et al. Clinical features of uveitis in children and adolescents at a tertiary referral centre in Tokyo. Br J Ophthalmol. 2017;101(4):406–10.CrossRefPubMed
8.
Zurück zum Zitat Maleki A, et al. Pediatric uveitis: a comprehensive review. Surv Ophthalmol. 2022;67(2):510–29.CrossRefPubMed
9.
Zurück zum Zitat Jabs DA, Nussenblatt RB, Rosenbaum JT. Standardization of uveitis nomenclature for reporting clinical data. Results of the first international workshop. Am J Ophthalmol. 2005;140(3):509–16.CrossRefPubMed
10.
Zurück zum Zitat Clarke LA, Guex-Crosier Y, Hofer M. Epidemiology of uveitis in children over a 10-year period. Clin Exp Rheumatol. 2013;31(4):633–7.PubMed
11.
Zurück zum Zitat Paroli MP, et al. Uveitis in childhood: an Italian clinical and epidemiological study. Ocul Immunol Inflamm. 2009;17(4):238–42.CrossRefPubMed
12.
Zurück zum Zitat Barisani-Asenbauer T, et al. Uveitis—a rare disease often associated with systemic diseases and infections—a systematic review of 2619 patients. Orphanet J Rare Dis. 2012;7:57.CrossRefPubMedPubMedCentral
13.
Zurück zum Zitat Rahman N, Petrushkin H, Solebo AL. Paediatric autoimmune and autoinflammatory conditions associated with uveitis. Ther Adv Ophthalmol. 2020; https://​doi.​org/​10.​1177/​2515841420966451​.CrossRefPubMedPubMedCentral
14.
Zurück zum Zitat LaMattina KC, Koreishi AF. What is new in paediatric uveitis? Curr Opin Ophthalmol. 2018;29(5):412–8.CrossRefPubMed
15.
Zurück zum Zitat Rathinam SR, Namperumalsamy P. Global variation and pattern changes in epidemiology of uveitis. Indian J Ophthalmol. 2007;55(3):173–83.CrossRefPubMed
16.
Zurück zum Zitat McGonagle D, McDermott MF. A proposed classification of the immunological diseases. PLoS Med. 2006;3(8):e297.CrossRefPubMedPubMedCentral
17.
Zurück zum Zitat Kanazawa N. Designation of autoinflammatory skin manifestations with specific genetic backgrounds. Front Immunol. 2020;11:475.CrossRefPubMedPubMedCentral
18.
Zurück zum Zitat Sota J, et al. The eye involvement in monogenic autoinflammatory diseases: literature review and update. Clin Exp Rheumatol. 2018;36(Suppl 110 (1)):44–53.PubMed
19.
Zurück zum Zitat Barclay W, Shinohara ML. Inflammasome activation in multiple sclerosis and experimental autoimmune encephalomyelitis (EAE). Brain Pathol. 2017;27(2):213–9.CrossRefPubMedPubMedCentral
20.
Zurück zum Zitat McGonagle D, et al. An integrated classification of pediatric inflammatory diseases, based on the concepts of autoinflammation and the immunological disease continuum. Pediatr Res. 2009;65(5 Pt 2):38r–45r.CrossRefPubMed
21.
Zurück zum Zitat Heiligenhaus A, et al. Prevalence and complications of uveitis in juvenile idiopathic arthritis in a population-based nation-wide study in Germany: suggested modification of the current screening guidelines. Rheumatology. 2007;46(6):1015–9.CrossRefPubMed
22.
Zurück zum Zitat Soheilian M, et al. Patterns of uveitis in a tertiary eye care center in Iran. Ocul Immunol Inflamm. 2004;12(4):297–310.CrossRefPubMed
23.
Zurück zum Zitat Ma L, et al. Cryopyrin-associated periodic syndrome-associated uveitis and papillitis. Retin Cases Brief Rep. 2021;15(2):149–54.CrossRefPubMed
24.
Zurück zum Zitat Rosenberg KD, Feuer WJ, Davis JL. Ocular complications of pediatric uveitis. Ophthalmology. 2004;111(12):2299–306.CrossRefPubMed
25.
Zurück zum Zitat Jari M, et al. Epidemiological and advanced therapeutic approaches to treatment of uveitis in pediatric rheumatic diseases: a systematic review and meta-analysis. Orphanet J Rare Dis. 2020;15(1):41.CrossRefPubMedPubMedCentral
26.
Zurück zum Zitat Berntson L, et al. Incidence of juvenile idiopathic arthritis in the Nordic countries. A population based study with special reference to the validity of the ILAR and EULAR criteria. J Rheumatol. 2003;30(10):2275–82.PubMed
27.
Zurück zum Zitat Danner S, et al. Epidemiology of juvenile idiopathic arthritis in Alsace, France. J Rheumatol. 2006;33(7):1377–81.PubMed
28.
Zurück zum Zitat DOG, AWMF. Interdisziplinäre Leitlinie zur Diagnostik und antientzündlichen Therapie der Uveitis bei juveniler idiopathischer Arthritis. 2011. https://​register.​awmf.​org/​assets/​guidelines/​045-012l_​S2k_​Diagnostik-antientzuendlich​e-Therapie-Uveitis-juveniler-idiopathischer-Arthritis_​2021-06.​pdf..
29.
Zurück zum Zitat Burgos-Vargas R, Pacheco-Tena C, Vázquez-Mellado J. The juvenile-onset spondyloarthritides: rationale for clinical evaluation. Best Pract Res Clin Rheumatol. 2002;16(4):551–72.CrossRefPubMed
30.
Zurück zum Zitat Kotaniemi K, et al. Occurrence of uveitis in recently diagnosed juvenile chronic arthritis: a prospective study. Ophthalmology. 2001;108(11):2071–5.CrossRefPubMed
31.
Zurück zum Zitat Davies K, et al. BSPAR Standards of care for children and young people with juvenile idiopathic arthritis. Rheumatology. 2010;49(7):1406–8.CrossRefPubMed
32.
Zurück zum Zitat Dana MR, et al. Visual outcomes prognosticators in juvenile rheumatoid arthritis-associated uveitis. Ophthalmology. 1997;104(2):236–44.CrossRefPubMed
33.
Zurück zum Zitat Chalom EC, et al. Prevalence and outcome of uveitis in a regional cohort of patients with juvenile rheumatoid arthritis. J Rheumatol. 1997;24(10):2031–4.PubMed
34.
Zurück zum Zitat Kotaniemi K, et al. Uveitis in young adults with juvenile idiopathic arthritis: a clinical evaluation of 123 patients. Ann Rheum Dis. 2005;64(6):871–4.CrossRefPubMedPubMedCentral
35.
Zurück zum Zitat Sabri K, et al. Course, complications, and outcome of juvenile arthritis-related uveitis. J AAPOS. 2008;12(6):539–45.CrossRefPubMed
36.
Zurück zum Zitat Heiligenhaus A, et al. Review for disease of the year: epidemiology of juvenile idiopathic arthritis and its associated uveitis: the probable risk factors. Ocul Immunol Inflamm. 2013;21(3):180–91.CrossRefPubMed
38.
Zurück zum Zitat Dobrin RS, Vernier RL, Fish AL. Acute eosinophilic interstitial nephritis and renal failure with bone marrow-lymph node granulomas and anterior uveitis. A new syndrome. Am J Med. 1975;59(3):325–33.CrossRefPubMed
39.
Zurück zum Zitat Saarela V, et al. Tubulointerstitial nephritis and uveitis syndrome in children: a prospective multicenter study. Ophthalmology. 2013;120(7):1476–81.CrossRefPubMed
40.
Zurück zum Zitat Amaro D, et al. Tubulointerstitial nephritis and uveitis (TINU) syndrome: a review. Br J Ophthalmol. 2020;104(6):742–7.CrossRefPubMed
41.
Zurück zum Zitat Mandeville JT, Levinson RD, Holland GN. The tubulointerstitial nephritis and uveitis syndrome. Surv Ophthalmol. 2001;46(3):195–208.CrossRefPubMed
42.
Zurück zum Zitat Mackensen F, Smith JR, Rosenbaum JT. Enhanced recognition, treatment, and prognosis of tubulointerstitial nephritis and uveitis syndrome. Ophthalmology. 2007;114(5):995–9.CrossRefPubMed
43.
Zurück zum Zitat Rosenbaum JT. Bilateral anterior uveitis and interstitial nephritis. Am J Ophthalmol. 1988;105(5):534–7.CrossRefPubMed
44.
Zurück zum Zitat Jahnukainen T, et al. Clinical outcome and occurrence of uveitis in children with idiopathic tubulointerstitial nephritis. Pediatr Nephrol. 2011;26(2):291–9.CrossRefPubMed
45.
Zurück zum Zitat Levinson RD. Tubulointerstitial nephritis and uveitis syndrome. Int Ophthalmol Clin. 2008;48(3):51–9.CrossRefPubMed
46.
Zurück zum Zitat Hettinga YM, et al. The value of measuring urinary β2-microglobulin and serum creatinine for detecting tubulointerstitial nephritis and uveitis syndrome in young patients with uveitis. JAMA Ophthalmol. 2015;133(2):140–5.CrossRefPubMed
47.
Zurück zum Zitat Barut K, et al. Acute granulomatous iridocyclitis in a child with tubulointerstitial nephritis and uveitis syndrome. J Ophthalmic Inflamm Infect. 2015;5:3.CrossRefPubMedPubMedCentral
48.
Zurück zum Zitat Sobolewska B, et al. Long-term follow-up of patients with Tubulointerstitial Nephritis and Uveitis (TINU) syndrome. Ocul Immunol Inflamm. 2018;26(4):601–7.PubMed
49.
Zurück zum Zitat Paladini A, et al. Tubulointerstitial nephritis and uveitis syndrome in a twelve-year-old girl. Case Rep Pediatr. 2013;2013:652043.PubMedPubMedCentral
50.
Zurück zum Zitat Hetherington SV. Sarcoidosis in children. Compr Ther. 1982;8(10):63–8.PubMed
51.
Zurück zum Zitat Kendig EL Jr.. The clinical picture of sarcoidosis in children. Pediatrics. 1974;54(3):289–92.CrossRefPubMed
52.
Zurück zum Zitat Hoover DL, Khan JA, Giangiacomo J. Pediatric ocular sarcoidosis. Surv Ophthalmol. 1986;30(4):215–28.CrossRefPubMed
53.
Zurück zum Zitat Sauberan DP. Pediatric uveitis. Int Ophthalmol Clin. 2010;50(4):73–85.CrossRefPubMed
54.
Zurück zum Zitat Rodriguez GE, et al. Serum angiotensin-converting enzyme activity in normal children and in those with sarcoidosis. J Pediatr. 1981;99(1):68–72.CrossRefPubMed
55.
Zurück zum Zitat Chiu B, et al. Pediatric sarcoidosis: a review with emphasis on early onset and high-risk sarcoidosis and diagnostic challenges. Diagnostics. 2019;9(4).
56.
Zurück zum Zitat Iannuzzi MC, Rybicki BA, Teirstein AS. Sarcoidosis. N Engl J Med. 2007;357(21):2153–65.CrossRefPubMed
57.
Zurück zum Zitat Baughman RP, et al. Sarcoidosis in America. Analysis based on health care use. Ann Am Thorac Soc. 2016;13(8):1244–52.CrossRefPubMed
58.
Zurück zum Zitat Kaufman KP, Becker ML. Distinguishing blau syndrome from systemic sarcoidosis. Curr Allergy Asthma Rep. 2021;21(2):10.CrossRefPubMedPubMedCentral
59.
Zurück zum Zitat Sarens IL, et al. Blau syndrome-associated uveitis: preliminary results from an international prospective interventional case series. Am J Ophthalmol. 2018;187:158–66.CrossRefPubMed
60.
Zurück zum Zitat Madigan WP, et al. A review of pediatric uveitis: part I. Infectious causes and the masquerade syndromes. J Pediatr Ophthalmol Strabismus. 2008;45(3):140–9.CrossRefPubMed
61.
Zurück zum Zitat Heinz C, Schoonbrood S, Heiligenhaus A. Intermediate uveitis in children and young adults: differences in clinical course, associations and visual outcome. Br J Ophthalmol. 2014;98(8):1107–11.CrossRefPubMed
62.
Zurück zum Zitat Sancho L, et al. Complications in intermediate uveitis: prevalence, time of onset, and effects on vision in short-term and long-term follow-up. Ocul Immunol Inflamm. 2019;27(3):447–55.CrossRefPubMed
63.
Zurück zum Zitat Paroli MP, et al. Intermediate uveitis in a pediatric Italian population. Ocul Immunol Inflamm. 2011;19(5):321–6.CrossRefPubMed
64.
Zurück zum Zitat Kalinina Ayuso V, et al. Young age as a risk factor for complicated course and visual outcome in intermediate uveitis in children. Br J Ophthalmol. 2011;95(5):646–51.CrossRefPubMed
65.
Zurück zum Zitat Bacon RM, Kugeler KJ, Mead PS. Surveillance for lyme disease—United States, 1992–2006. MMWR Surveill Summ. 2008;57(10):1–9.PubMed
66.
Zurück zum Zitat Munro APS, et al. High frequency of paediatric facial nerve palsy due to lyme disease in a geographically endemic region. Int J Pediatr Otorhinolaryngol. 2020;132:109905.CrossRefPubMed
67.
Zurück zum Zitat Karma A, et al. Diagnosis and clinical characteristics of ocular lyme borreliosis. Am J Ophthalmol. 1995;119(2):127–35.CrossRefPubMed
68.
Zurück zum Zitat Caplash S, et al. Usefulness of routine lyme screening in patients with uveitis. Ophthalmology. 2019;126(12):1726–8.CrossRefPubMed
69.
Zurück zum Zitat Bernard A, et al. Lyme-associated uveitis: clinical spectrum and review of literature. Eur J Ophthalmol. 2020;30(5):874–85.CrossRefPubMed
70.
Zurück zum Zitat Duquette P, et al. Multiple sclerosis in childhood: clinical profile in 125 patients. J Pediatr. 1987;111(3):359–63.CrossRefPubMed
71.
Zurück zum Zitat Ghezzi A, et al. Multiple sclerosis in childhood: clinical features of 149 cases. Mult Scler. 1997;3(1):43–6.CrossRefPubMed
72.
Zurück zum Zitat Alroughani R, Boyko A. Pediatric multiple sclerosis: a review. BMC Neurol. 2018;18(1):27.CrossRefPubMedPubMedCentral
73.
Zurück zum Zitat Beyer AM, et al. The role of uveitis in demyelinating diseases of the central nervous system. Nervenarzt. 2007;78(12):1389–98.CrossRefPubMed
74.
Zurück zum Zitat Casselman P, et al. Insights into multiple sclerosis-associated uveitis: a scoping review. Acta Ophthalmol. 2021;99(6):592–603.CrossRefPubMed
75.
Zurück zum Zitat Kaya D, et al. Uveitis associated with multiple sclerosis: complications and visual prognosis. Int J Ophthalmol. 2014;7(6):1010–3.PubMedPubMedCentral
76.
Zurück zum Zitat Messenger W, et al. Characterisation of uveitis in association with multiple sclerosis. Br J Ophthalmol. 2015;99(2):205–9.CrossRefPubMed
77.
Zurück zum Zitat Zein G, Berta A, Foster CS. Multiple sclerosis-associated uveitis. Ocul Immunol Inflamm. 2004;12(2):137–42.CrossRefPubMed
78.
Zurück zum Zitat Maca SM, Scharitzer M, Barisani-Asenbauer T. Uveitis and neurologic diseases: an often overlooked relationship. Wien Klin Wochenschr. 2006;118(9–10):273–9.CrossRefPubMed
79.
Zurück zum Zitat Le Scanff J, et al. Uveitis associated with multiple sclerosis. Mult Scler. 2008;14(3):415–7.CrossRefPubMed
80.
Zurück zum Zitat Smith JR, Rosenbaum JT. Neurological concomitants of uveitis. Br J Ophthalmol. 2004;88(12):1498–9.CrossRefPubMedPubMedCentral
81.
Zurück zum Zitat Pfriem M, Ababneh L, Schittkowski MP. Ophthalmological findings in paediatric and adolescent multiple sclerosis. Klin Monbl Augenheilkd. 2012;229(10):1021–3.PubMed
82.
Zurück zum Zitat Sivakoti P, et al. Visual outcome in pediatric uveitis: a retrospective data review in 277 children. Indian J Ophthalmol. 2023;71(5):2158–61.CrossRefPubMedPubMedCentral
83.
Zurück zum Zitat Cunningham ET Jr., et al. Tuberculous uveitis. Ocul Immunol Inflamm. 2015;23(1):2–6.CrossRefPubMed
84.
Zurück zum Zitat European Centre for Disease Prevention and Control (ECDC), World Health Organization Regional Office for Europe. (WHO/Europe)Tuberculosis surveillance and monitoring in Europe 2023–2021 data. 2023. https://​www.​ecdc.​europa.​eu/​en/​publications-data/​.. Zugegriffen: 20. Mai 2023.
85.
Zurück zum Zitat Dannenberg AM Jr.. Delayed-type hypersensitivity and cell-mediated immunity in the pathogenesis of tuberculosis. Immunol Today. 1991;12(7):228–33.CrossRefPubMed
86.
Zurück zum Zitat Gupta V, Gupta A, Rao NA. Intraocular tuberculosis—an update. Surv Ophthalmol. 2007;52(6):561–87.CrossRefPubMed
87.
Zurück zum Zitat Cutrufello NJ, et al. Intraocular tuberculosis. Ocul Immunol Inflamm. 2010;18(4):281–91.CrossRefPubMed
88.
Zurück zum Zitat Deuter CM, et al. Ocular toxoplasmosis and toxocariasis in childhood. Klin Monbl Augenheilkd. 2007;224(6):483–7.CrossRefPubMed
89.
Zurück zum Zitat Desmonts G, Couvreur J. Congenital toxoplasmosis. A prospective study of 378 pregnancies. N Engl J Med. 1974;290(20):1110–6.CrossRefPubMed
90.
Zurück zum Zitat Stanford MR, Tan HK, Gilbert RE. Toxoplasmic retinochoroiditis presenting in childhood: clinical findings in a UK survey. Br J Ophthalmol. 2006;90(12):1464–7.CrossRefPubMedPubMedCentral
91.
Zurück zum Zitat Tan HK, et al. Risk of visual impairment in children with congenital toxoplasmic retinochoroiditis. Am J Ophthalmol. 2007;144(5):648–53.CrossRefPubMed
92.
Zurück zum Zitat Bertelmann E, et al. Ocular toxocariasis. Diagnostic and therapeutic options. Ophthalmologe. 2003;100(11):950–4.CrossRefPubMed
93.
Zurück zum Zitat Despommier D. Toxocariasis: clinical aspects, epidemiology, medical ecology, and molecular aspects. Clin Microbiol Rev. 2003;16(2):265–72.CrossRefPubMedPubMedCentral
94.
Zurück zum Zitat Stewart JM, Cubillan LD, Cunningham ET Jr.. Prevalence, clinical features, and causes of vision loss among patients with ocular toxocariasis. Retina. 2005;25(8):1005–13.CrossRefPubMed
95.
Zurück zum Zitat Barisani-Asenbauer T, et al. Treatment of ocular toxocariasis with albendazole. J Ocul Pharmacol Ther. 2001;17(3):287–94.CrossRefPubMed
96.
Zurück zum Zitat Arellanes García L, Carroll MO, León MAG. Vogt-Koyanagi-Harada syndrome in childhood. Int Ophthalmol Clin. 2008;48(3):107–17.CrossRefPubMed
97.
Zurück zum Zitat Kitamura M, et al. Comparative study of two sets of criteria for the diagnosis of vogt-koyanagi-harada’s disease. Am J Ophthalmol. 2005;139(6):1080–5.CrossRefPubMed
98.
Zurück zum Zitat Moorthy RS, Inomata H, Rao NA. Vogt-koyanagi-harada syndrome. Surv Ophthalmol. 1995;39(4):265–92.CrossRefPubMed
99.
Zurück zum Zitat El-Asrar AAM, et al. Vogt-Koyanagi-Harada disease in children. Eye (Lond). 2008;22(9):1124–31.CrossRefPubMed
100.
Zurück zum Zitat Tabbara KF, Chavis PS, Freeman WR. Vogt-koyanagi-harada syndrome in children compared to adults. Acta Ophthalmol Scand. 1998;76(6):723–6.CrossRefPubMed
101.
Zurück zum Zitat Rathinam SR, et al. Vogt-koyanagi-harada syndrome in children. Ocul Immunol Inflamm. 1998;6(3):155–61.CrossRefPubMed
102.
Zurück zum Zitat Main DM, Chamberlain MA. Clinical differentiation of oral ulceration in Behçet’s disease. Br J Rheumatol. 1992;31(11):767–70.CrossRefPubMed
103.
Zurück zum Zitat Koné-Paut I. Behçet’s disease in children, an overview. Pediatr Rheumatol Online J. 2016;14(1):10.CrossRefPubMedPubMedCentral
104.
Zurück zum Zitat Turk MA, et al. Ocular manifestations of Behçet’s disease in children and adults: a systematic review and meta-analysis. Clin Exp Rheumatol. 2021;39(Suppl 132 (5)):94–101.CrossRefPubMed
105.
Zurück zum Zitat Reiff A, Kadayifcilar S, Özen S. Rheumatic inflammatory eye diseases of childhood. Rheum Dis Clin North Am. 2013;39(4):801–32.CrossRefPubMed
106.
Zurück zum Zitat -. Classification criteria for acute retinal necrosis syndrome. Am J Ophthalmol. 2021;228:237–44.CrossRefPubMedPubMedCentral
107.
Zurück zum Zitat Van Gelder RN, et al. Herpes simplex virus type 2 as a cause of acute retinal necrosis syndrome in young patients. Ophthalmology. 2001;108(5):869–76.CrossRefPubMed
108.
Zurück zum Zitat Silva RA, et al. Herpes simplex virus type 2 mediated acute retinal necrosis in a pediatric population: case series and review. Graefes Arch Clin Exp Ophthalmol. 2013;251(2):559–66.CrossRefPubMed
109.
Zurück zum Zitat Schüler A, et al. Malignant and non-malignant uveitis-masquerade syndromes in childhood. Klin Monbl Augenheilkd. 2007;224(6):477–82.CrossRefPubMed
110.
Zurück zum Zitat Majumder PD, Biswas J. Pediatric uveitis: an update. Oman J Ophthalmol. 2013;6(3):140–50.CrossRefPubMedPubMedCentral
111.
Zurück zum Zitat Gurney JG, et al. Infant cancer in the U.S.: histology-specific incidence and trends, 1973 to 1992. J Pediatr Hematol Oncol. 1997;19(5):428–32.CrossRefPubMed
112.
Zurück zum Zitat Reddy SC, Menon BS. A prospective study of ocular manifestations in childhood acute leukaemia. Acta Ophthalmol Scand. 1998;76(6):700–3.CrossRefPubMed
113.
Zurück zum Zitat Sella R, et al. Dexamethasone intravitreal implant (Ozurdex®) for pediatric uveitis. Graefes Arch Clin Exp Ophthalmol. 2015;253(10):1777–82.CrossRefPubMed
114.
Zurück zum Zitat Angeles-Han ST, et al. 2019 American college of rheumatology/arthritis foundation guideline for the screening, monitoring, and treatment of juvenile idiopathic arthritis-associated uveitis. Arthritis Care Res. 2019;71(6):703–16.CrossRef
115.
Zurück zum Zitat Simonini G, et al. Current evidence of methotrexate efficacy in childhood chronic uveitis: a systematic review and meta-analysis approach. Rheumatology. 2013;52(5):825–31.CrossRefPubMed
116.
Zurück zum Zitat Chang PY, et al. Mycophenolate mofetil monotherapy in the management of paediatric uveitis. Eye (Lond). 2011;25(4):427–35.CrossRefPubMed
117.
Zurück zum Zitat Doycheva D, et al. Mycophenolate mofetil in the treatment of uveitis in children. Br J Ophthalmol. 2007;91(2):180–4.CrossRefPubMed
118.
Zurück zum Zitat Sobrin L, Christen W, Foster CS. Mycophenolate mofetil after methotrexate failure or intolerance in the treatment of scleritis and uveitis. Ophthalmology. 2008;115(8):1416–1421.e1.CrossRefPubMed
119.
Zurück zum Zitat Goebel JC, et al. Azathioprine as a treatment option for uveitis in patients with juvenile idiopathic arthritis. Br J Ophthalmol. 2011;95(2):209–13.CrossRefPubMed
120.
Zurück zum Zitat Pasadhika S, et al. Azathioprine for ocular inflammatory diseases. Am J Ophthalmol. 2009;148(4):500–509.e2.CrossRefPubMedPubMedCentral
121.
Zurück zum Zitat Savolainen HA, et al. Azathioprine in patients with juvenile chronic arthritis: a longterm followup study. J Rheumatol. 1997;24(12):2444–50.PubMed
122.
Zurück zum Zitat Tappeiner C, et al. Limited value of cyclosporine a for the treatment of patients with uveitis associated with juvenile idiopathic arthritis. Eye (Lond). 2009;23(5):1192–8.CrossRefPubMed
123.
Zurück zum Zitat Sood AB, Angeles-Han ST. An update on treatment of pediatric chronic non-infectious uveitis. Curr Treatm Opt Rheumatol. 2017;3(1):1–16.CrossRefPubMedPubMedCentral
124.
Zurück zum Zitat Feutren G, Mihatsch MJ. Risk factors for cyclosporine-induced nephropathy in patients with autoimmune diseases. International kidney biopsy registry of cyclosporine in autoimmune diseases. N Engl J Med. 1992;326(25):1654–60.CrossRefPubMed
125.
Zurück zum Zitat Cantarini L, et al. Treatment strategies for childhood noninfectious chronic uveitis: an update. Expert Opin Investig Drugs. 2012;21(1):1–6.CrossRefPubMed
126.
Zurück zum Zitat Pasadhika S, Rosenbaum JT. Update on the use of systemic biologic agents in the treatment of noninfectious uveitis. Biologics. 2014;8:67–81.PubMedPubMedCentral
127.
Zurück zum Zitat Kahn P, et al. Favorable response to high-dose infliximab for refractory childhood uveitis. Ophthalmology. 2006;113(5):860–864.e2.CrossRefPubMed
128.
Zurück zum Zitat Rajaraman RT, et al. Retrospective case review of pediatric patients with uveitis treated with infliximab. Ophthalmology. 2006;113(2):308–14.CrossRefPubMed
129.
Zurück zum Zitat Richards JC, et al. Infliximab for juvenile idiopathic arthritis-associated uveitis. Clin Exp Ophthalmol. 2005;33(5):461–8.CrossRefPubMed
130.
Zurück zum Zitat Sukumaran S, et al. High dose infliximab in the treatment of refractory uveitis: does dose matter? ISRN Rheumatol. 2012;2012:765380.CrossRefPubMedPubMedCentral
131.
Zurück zum Zitat Balevic SJ, Rabinovich CE. Profile of adalimumab and its potential in the treatment of uveitis. Drug Des Devel Ther. 2016;10:2997–3003.CrossRefPubMedPubMedCentral
132.
Zurück zum Zitat Simonini G, et al. Superior efficacy of adalimumab in treating childhood refractory chronic uveitis when used as first biologic modifier drug: adalimumab as starting anti-TNF‑α therapy in childhood chronic uveitis. Pediatr Rheumatol Online J. 2013;11:16.CrossRefPubMedPubMedCentral
133.
Zurück zum Zitat Vazquez-Cobian LB, Flynn T, Lehman TJ. Adalimumab therapy for childhood uveitis. J Pediatr. 2006;149(4):572–5.CrossRefPubMed
134.
Zurück zum Zitat Cordero-Coma M, et al. Adalimumab for treatment of noninfectious uveitis: immunogenicity and clinical relevance of measuring serum drug levels and antidrug antibodies. Ophthalmology. 2016;123(12):2618–25.CrossRefPubMed
135.
Zurück zum Zitat Karmiris K, et al. Influence of trough serum levels and immunogenicity on long-term outcome of adalimumab therapy in crohn’s disease. Gastroenterology. 2009;137(5):1628–40.CrossRefPubMed
136.
Zurück zum Zitat Kneepkens EL, et al. Immunogenicity, adalimumab levels and clinical response in ankylosing spondylitis patients during 24 weeks of follow-up. Ann Rheum Dis. 2015;74(2):396–401.CrossRefPubMed
137.
Zurück zum Zitat Menting SP, et al. Extent and consequences of antibody formation against adalimumab in patients with psoriasis: one-year follow-up. JAMA Dermatol. 2014;150(2):130–6.CrossRefPubMed
138.
Zurück zum Zitat Vogelzang EH, et al. Anti-adalimumab antibodies and adalimumab concentrations in psoriatic arthritis; an association with disease activity at 28 and 52 weeks of follow-up. Ann Rheum Dis. 2014;73(12):2178–82.CrossRefPubMed
139.
Zurück zum Zitat Maccora I, et al. Changing evidence over time: updated meta-analysis regarding anti-TNF efficacy in childhood chronic uveitis. Rheumatology. 2021;60(2):568–87.CrossRefPubMed
141.
Zurück zum Zitat Angeles-Han S, Flynn T, Lehman T. Abatacept for refractory juvenile idiopathic arthritis-associated uveitis—a case report. J Rheumatol. 2008; 1897–8.
142.
Zurück zum Zitat Marrani E, et al. Long-term efficacy of abatacept in pediatric patients with idiopathic uveitis: a case series. Graefes Arch Clin Exp Ophthalmol. 2015;253(10):1813–6.CrossRefPubMed
143.
Zurück zum Zitat Tappeiner C, et al. Abatacept in the treatment of severe, longstanding, and refractory uveitis associated with juvenile idiopathic arthritis. J Rheumatol. 2015;42(4):706–11.CrossRefPubMed
144.
Zurück zum Zitat Simonini G, et al. Current therapeutic approaches to autoimmune chronic uveitis in children. Autoimmun Rev. 2010;9(10):674–83.CrossRefPubMed
145.
Zurück zum Zitat Silpa-Archa S, et al. Outcome of tocilizumab treatment in refractory ocular inflammatory diseases. Acta Ophthalmol. 2016;94(6):e400–6.CrossRefPubMed
146.
Zurück zum Zitat Yoshimura T, et al. Involvement of Th17 cells and the effect of anti-IL‑6 therapy in autoimmune uveitis. Rheumatology. 2009;48(4):347–54.CrossRefPubMedPubMedCentral
147.
Zurück zum Zitat Maleki A, et al. Tocilizumab employment in the treatment of resistant juvenile idiopathic arthritis associated uveitis. Ocul Immunol Inflamm. 2021;29(1):14–20.CrossRefPubMed
148.
Zurück zum Zitat Ramanan AV, et al. Tocilizumab in patients with anti-TNF refractory juvenile idiopathic arthritis-associated uveitis (APTITUDE): a multicentre, single-arm, phase 2 trial. Lancet Rheumatol. 2020;2(3):e135–e41.CrossRefPubMedPubMedCentral
149.
Zurück zum Zitat Miserocchi E, et al. Anti-CD 20 monoclonal antibody (rituximab) treatment for inflammatory ocular diseases. Autoimmun Rev. 2011;11(1):35–9.CrossRefPubMed
150.
Zurück zum Zitat Lerman MA, Rabinovich CE. The future is now: biologics for non-infectious pediatric anterior uveitis. Paediatr Drugs. 2015;17(4):283–301.CrossRefPubMedPubMedCentral
151.
Zurück zum Zitat Freidlin J, Wong IG, Acharya N. Rituximab treatment for peripheral ulcerative keratitis associated with wegener’s granulomatosis. Br J Ophthalmol. 2007; 1414.
152.
Zurück zum Zitat Cheung CM, Murray PI, Savage CO. Successful treatment of Wegener’s granulomatosis associated scleritis with rituximab. Br J Ophthalmol. 2005; 1542.
153.
Zurück zum Zitat Umran RMR, Shukur ZYH. Rituximab for sight-threatening refractory pediatric vogt-koyanagi-harada disease. Mod Rheumatol. 2018;28(1):197–9.CrossRefPubMed
154.
Zurück zum Zitat Miserocchi E, et al. Long-term treatment with rituximab in severe juvenile idiopathic arthritis-associated uveitis. Br J Ophthalmol. 2016;100(6):782–6.CrossRefPubMed
155.
Zurück zum Zitat Heiligenhaus A, et al. Treatment of severe uveitis associated with juvenile idiopathic arthritis with anti-CD20 monoclonal antibody (rituximab). Rheumatology. 2011;50(8):1390–4.CrossRefPubMed
156.
Zurück zum Zitat Miserocchi E, et al. JAK inhibitors in refractory juvenile idiopathic arthritis-associated uveitis. Clin Rheumatol. 2020;39(3):847–51.CrossRefPubMed
157.
Zurück zum Zitat A Study of Baricitinib (LY3009104) in participants from 2 years or less than 18 year old with active jia associated uveitis or chronic anterior antinuclear antibody positive uveitis.
158.
Zurück zum Zitat Wagner N, et al. Impfen bei Immundefizienz : Anwendungshinweise zu den von der Ständigen Impfkommission empfohlenen Impfungen. (IV)  Impfen bei Autoimmunkrankheiten, bei anderen chronisch-entzündlichen Erkrankungen und unter immunmodulatorischer Therapie. Bundesgesundheitsblatt Gesundheitsforschung Gesundheitsschutz. 2019; 494–515.
159.
Zurück zum Zitat Rao NA. Uveitis in developing countries. Indian J Ophthalmol. 2013; 253–4.
160.
Zurück zum Zitat Seth GN, et al. Ophthalmic complications in Pediatric Uveitis. Ocul Immunol Inflamm. 2021;29(7–8):1375–80.CrossRef
161.
Zurück zum Zitat Chan NS, Choi J, Cheung CMG. Pediatric uveitis. Asia Pac J Ophthalmol. 2018;7(3):192–9.
162.
Zurück zum Zitat Jhanji V, Rapuano CJ, Vajpayee RB. Corneal calcific band keratopathy. Curr Opin Ophthalmol. 2011;22(4):283–9.CrossRefPubMed
163.
Zurück zum Zitat Morelle G, et al. Chronic and recurrent non-infectious paediatric-onset uveitis: a French cohort. RMD Open. 2019;5(2):e933.CrossRefPubMedPubMedCentral
164.
Zurück zum Zitat Oray M, et al. Ocular morbidities of juvenile idiopathic arthritis-associated uveitis in adulthood: results from a tertiary center study. Graefes Arch Clin Exp Ophthalmol. 2016;254(9):1841–9.CrossRefPubMed
165.
Zurück zum Zitat Al-Haddad C, et al. Patterns of uveitis in children according to age: comparison of visual outcomes and complications in a tertiary center. BMC Ophthalmol. 2019;19(1):137.CrossRefPubMedPubMedCentral
166.
Zurück zum Zitat Blum-Hareuveni T, et al. Risk factors for the development of cataract in children with uveitis. Am J Ophthalmol. 2017;177:139–43.CrossRefPubMed
167.
Zurück zum Zitat Panek WC, et al. Glaucoma in patients with uveitis. Br J Ophthalmol. 1990;74(4):223–7.CrossRefPubMedPubMedCentral
168.
Zurück zum Zitat Takahashi T, et al. A clinical evaluation of uveitis-associated secondary glaucoma. Jpn J Ophthalmol. 2002;46(5):556–62.CrossRefPubMed
169.
Zurück zum Zitat Kothari S, et al. The risk of intraocular pressure elevation in pediatric noninfectious uveitis. Ophthalmology. 2015;122(10):1987–2001.CrossRefPubMed
170.
Zurück zum Zitat Egidio, Fortuna Rene A., Castañeda-Cervantes Pooja, Bhat Priyanka, Doctor C Stephen, Foster. Flare-up Rates with Bimatoprost Therapy in Uveitic Glaucoma American Journal of Ophthalmology 2008;146(6):876–882. https://​doi.​org/​10.​1016/​j.​ajo.​2008.​08.​022.
171.
Zurück zum Zitat Bohnsack BL, Freedman SF. Surgical outcomes in childhood uveitic glaucoma. Am J Ophthalmol. 2013;155(1):134–42.CrossRefPubMed
172.
Zurück zum Zitat Böhm MR, et al. Ocular hypotony in patients with juvenile idiopathic arthritis-associated uveitis. Am J Ophthalmol. 2017;173:45–55.CrossRefPubMed
173.
Zurück zum Zitat Sen HN, et al. Hypotony in patients with uveitis: the Multicenter Uveitis Steroid Treatment (MUST) trial. Ocul Immunol Inflamm. 2012;20(2):104–12.CrossRefPubMedPubMedCentral
174.
Zurück zum Zitat Tran VT, Mermoud A, Herbort CP. Appraisal and management of ocular hypotony and glaucoma associated with uveitis. Int Ophthalmol Clin. 2000;40(2):175–203.CrossRefPubMed
175.
Zurück zum Zitat de Boer J, Wulffraat N, Rothova A. Visual loss in uveitis of childhood. Br J Ophthalmol. 2003;87(7):879–84.CrossRefPubMedPubMedCentral
176.
Zurück zum Zitat Miraldi Utz V, et al. Effectiveness of long-term infliximab use and impact of treatment adherence on disease control in refractory, non-infectious pediatric uveitis. Pediatr Rheumatol Online J. 2019;17(1):79.CrossRefPubMedPubMedCentral
177.
Zurück zum Zitat Vegas-Revenga N, et al. Anti-IL6-Receptor tocilizumab in refractory and noninfectious uveitic cystoid macular edema: multicenter study of 25 patients. Am J Ophthalmol. 2019;200:85–94.CrossRefPubMed
178.
Zurück zum Zitat Maca SM, et al. Understanding the impact of uveitis on health-related quality of life in adolescents. Acta Ophthalmol. 2013;91(3):e219–e24.CrossRefPubMed

Weitere Artikel der Ausgabe 5/2024

Uveitis posterior

  • themenschwerpunkt

Multimodales Imaging bei Uveitis

  • Open Access
  • themenschwerpunkt

Uveitis intermedia

  • Open Access
  • themenschwerpunkt

Masquerade/okuläres Lymphom

  • Open Access
  • themenschwerpunkt

Uveitis anterior – Update

  • Open Access
  • themenschwerpunkt
Bildnachweise
8176837/© silentalex88 / stock.adobe.com