Zum Inhalt

Study draft: “UVC—You Will See” study: longer vs. shorter umbilical venous catheter (UVC) dwell time (6–10 vs. 1–5 days) in very premature infants with birth weight < 1250 g and/or gestational age < 30 weeks

  • Open Access
  • 13.06.2024
  • original article
Erschienen in:

Summary

Background

Umbilical venous catheters (UVCs) are often used in preterm infants. Their use is associated with complications (infections, clot formation, organ injury). Very preterm infants with acquired bloodstream infection are at a higher risk for death and important morbidities (e.g., adverse neurodevelopmental outcomes). It is standard clinical practice to remove UVCs in the first days of life. Replacement of intravenous access is often performed using percutaneously inserted central catheters (PICCs). It is unclear whether serial central line use affects the rates of catheter-related complications.

Methods

A multicenter randomized controlled trial (random group assignment) was performed in 562 very premature (gestational age < 30 weeks) and/or very low birth weight infants (< 1250 g) requiring an UVC for administration of parenteral nutrition and/or drugs. Group allocation was random.

Hypothesis

A UVC dwell time of 6–10 days (281 infants) is not associated with an increased rate of central venous catheter (UVC, PICC)-related complications compared to 1–5 days (281 infants), and a longer UVC dwell time will significantly reduce the number of painful, invasive procedures associated with the need for vascular access as well as radiation exposure, use of antibiotics, and medical costs.

Primary outcome parameter

The number of catheter-related bloodstream infections and/or catheter-related thromboses and/or catheter-associated organ injuries related to the use of UVC/PICC was the primary outcome.

Conclusion

Extending the UVC dwell time may significantly reduce the number of painful invasive procedures, with the potential to positively impact not only long-term pain perception but also important social competencies (attention, learning, and behavior). Thus, the “UVC—You Will See” study has the potential to substantially change current neonatal intensive care practice.

Publisher’s Note

Springer Nature remains neutral with regard to jurisdictional claims in published maps and institutional affiliations.
BPD
Bronchopulmonary dysplasia
CVC
Central venous catheter
ELBW
Extremely low birth weight
FIP
Focal intestinal dysplasia
IVH
Intraventricular hemorrhage
NEC
Necrotizing enterocolitis
NICU
Neonatal intensive care unit
PICC
Peripherally inserted central catheter
RCT
Randomized controlled trial
ROP
Retinopathy of prematurity
UVC
Umbilical venous catheter
VLBW
Very low birth weight
VLGAN
Very low gestational age

Background

Medical problem

Umbilical venous catheters (UVCs) are commonly used to establish central vascular access for delivery of parenteral nutrition and drugs to preterm and/or sick newborn infants [1, 2]. They were first introduced into clinical practice some 50 years ago [3]. Evidence suggests that use of UVCs rather than peripheral venous cannulas facilitates consistent delivery of parenteral nutrients and reduces the number of painful venipunctures [4, 5]. Because UVCs terminate within the inferior vena cava, their use may reduce the risk of subcutaneous extravasation injury caused by hyperosmolar solutions and medications [6]. Alternatively, or in addition to UVC, percutaneously inserted central lines may be used (PICCs) [7].

Prevalence, incidence, mortality

The use of UVCs is associated with complications like infections, thrombosis, malposition, and organ injury [813], with bloodstream infection being the most common serious adverse event (incidence: 3–> 20%) [1419]. In particular very low birth weight (VLBW) infants with acquired bloodstream infection are at a higher risk for mortality and important morbidities (bronchopulmonary dysplasia [BPD]; necrotizing enterocolitis [NEC]; retinopathy of prematurity [ROP]) and prolonged hospitalization [20] as well as adverse neurodevelopmental outcomes [2123]. Ongoing controversy surrounds the duration of placement [218, 1825]. The US Centers for Disease Control and Prevention (CDC) recommends that UVCs should be removed as soon as possible when no longer needed but can be used for up to 14 days if managed aseptically [16]. Based on published data in the medical literature [1619], results from our survey of participating centers in the “UVC—You Will See Study” [26] as well as data from our “UVC—You Will See Pilot Study” (DRKS-ID: DRKS00022262; [27]), we assume an event rate of central venous catheter-related adverse events (UVC/PICC) of 30%.

Burden of disease

Consistent with these recommendations, standard clinical practice in many NICUs is often to remove UVCs in the first days of life. Replacement of intravenous access is often performed using PICCs or peripheral cannulas [13]. It is unclear whether this strategy of serial central line use affects rates of catheter-related complications [14, 15]. During their NICU stay, VLBW/very low gestational age neonates (VLGAN) are subjected to numerous painful procedures [5]. The most significant long-term clinical effects of early pain exposure may contribute to later attention, learning, and behavioral problems [28]. Thus, reducing the number of painful invasive procedures has the potential to positively impact not only long-term pain perception but also important social competencies.

Improvement of therapy/impact of the trial

Novelty

The “UVC—You Will See” study will address primarily the effects of later removal (6–10 days dwell time) vs. early planned removal (1–5 days dwell time) on the risk of central venous catheter-related bloodstream infections, thrombosis, and organ injury in a cohort of very premature infants, and will provide the neonatal community with robust new data with regard to the optimal UVC dwell time.

Clinical impact/patient benefit

The “UVC—You Will See” trial has the potential to significantly alter the treatment of this highly susceptible cohort, i.e., by reducing the number of CVC catheters, reducing the number of painful invasive procedures related to vascular access, reducing radiation exposure, reducing the use of antibiotics, and reducing medical expenditures without putting these infants at an increased risk of CVC-associated complications. In the long run, the most significant clinical effects of early pain exposure may be on neurodevelopment, contributing to later attention, learning, and behavioral problems in these vulnerable children [28]. Thus, reducing the number of painful invasive procedures has the potential to positively affect both long-term pain perception as well as important social competencies.

Socioeconomic impact

This study has the potential to significantly reduce the number of CVCs used—both UVCs and PICCs—as well as the number of radiographs and the use of antibiotics, as demonstrated in our pilot trial (DRKS00022262; [27]). Also, reducing the long-term burden of very and extreme prematurity by improving social competencies has the potential to reduce medical expenditures.

Patient and target group involvement plan

The “UVC” study has received full endorsement by the German patient advocacy group Bundesverband: Das Frühgeborene. They were particularly interested in reducing the number of painful invasive procedures with regard to vascular access without unduly increasing the risk of CVC-related complications. We also agreed on further 6‑monthly consultations with Bundesverband: Das Frühgeborene during the “UVC—You Will See” study, thus guaranteeing regular face-to-face assessment and modifications as deemed necessary. In summary, this RCT will address key clinical aspects in the care of very and extremely premature infants with both short- and long-term implications in cooperation with Bundesverband: Das Frühgeborene.

Evidence: results from the literature search/own pilot study and survey

Articles were identified by searching Medline, Embase, Web of Science, the Cochrane Library databases, clinicaltrials.gov, German Clinical Trials Register (“Deutsches Register Klinische Studien” [DRKS]), and the International Clinical Trials Search Portals (ICTRP) for peer-reviewed, English-language articles published from 1990 through to 2023. We included all relevant references from the literature search (and focused on the Cochrane review by Gordon et al.; [29]). All relevant studies pertinent to this topic listed in the Cochrane meta-analysis, most importantly RCTs, were analyzed in detail. We analyzed all publications with regard to adverse side effects associated with the use of UVCs and PICCs (see Appendix A). Moreover, we used data from our current pilot RCT (DRKS 00022262; [27]) to estimate the rate of catheter-related complications and to provide guidance with regard to the best time intervals (“dwell times”). Based on these findings and those from our questionnaire/survey of all participating centers (n = 13) [26], we decided to compare a dwell time of 1–5 days vs. 6–10 days with an overall estimated event rate of CVC-related complications—both UVC-/PICC-related—of 30%.

Justification of design aspects

There is a paucity of clinical data from high-quality studies (i.e., RCTs) that addressed the important issue of optimal UVC dwell times. Given the potential for benefit and harm associated with the timing of removal of UVCs, a multicenter, randomized controlled trial in infants with a birth weight < 1250 g (≥ 500 g) and/or a gestational age < 30 weeks (≥ 24 weeks of gestation) is warranted to provide robust data on this issue. This highly susceptible cohort was chosen because the vast majority of these infants will initially require prolonged central venous access (e.g., UVC/PICC). Thus, the RCT “UVC—You Will See” trial has the potential to significantly alter current treatment of these patients.

Methods

Inclusion/exclusion criteria

In this RCT, we will enroll very and extremely premature and very and extremely low birth weight infants (birth weight < 1250 g and/or a gestational age < 30 weeks) who require insertion of an UVC for parenteral nutritional and/or drug administration because this represents the “standard population” of premature infants that will most commonly require prolonged central vascular access.

Intervention(s)

The “UVC—You Will See Study” is a pragmatic RCT comparing two different dwell times within the manufacturer’s recommendations. While the manufacturers’ specifications allow dwell times of up to 14 days, it is common clinical practice to remove UVCs in most NICUs within the first days of life. Moreover, data from our pilot RCT “UVC—You Will See Study” indicate that a dwell time > 10 days is associated with an increased rate of UVC-associated complications (unpublished data).

Outcome measures

We chose primary, key secondary, and secondary endpoints, as well as an exploratory endpoint since it is considered the “gold standard” in the assessment of catheter-related complications. Importantly, in doing so, we will also assess potential benefits associated with a longer dwell time (i.e., fewer painful invasive procedures for vascular access, less radiation exposure, fewer days of antibiotics, reduction in medical expenditures). BPD, NEC, FIP, IVH, PVL, and ROP comprise all major neonatal morbidities, and mortality will be assessed.
Primary efficacy endpoint
Number of catheter-related bloodstream infections and/or catheter-related thromboses/emboli and/or catheter-associated organ injuries including cardiac arrhythmias related to the use of UVC and/or peripherally inserted central catheters (PICC).
Key secondary endpoint(s)
Number of catheter-related bloodstream infections and/or catheter-related thromboses/emboli and/or catheter-associated organ injuries including cardiac arrhythmias related to the use of UVC.
Secondary endpoints
Number of painful procedures associated with insertion of UVC, PICC, and peripheral catheters; number of X‑rays for assessment of correct placement of UVC/PICC (radiation exposure); use of antibiotics with regard to suspected/proven CVC-associated (UVC/PICC) bloodstream infection; medical costs associated with the central venous catheters (UVC and PICC).
Exploratory endpoint
Correlation between length of dwell time and primary outcome parameter. Assessment of safety: Standardized clinical and ultrasonographic assessment as per study protocol; additional septic work-up as indicated as well as electrocardiography (ECG) examination in case of cardiac arrhythmia.

Methods against bias

This trial will be conducted as a multicenter, active-controlled RCT. Neonates with a birth weight < 1250 g and/or a gestational age < 30 weeks who require UVC for parenteral nutrition and/or drug administration will be randomized to either a catheter dwell time of 1–5 days (standard therapy) vs. a dwell time of 6–10 days (interventional therapy). A randomization list will be generated by the Interdisciplinary Centre for Clinical Trials (IZKS) Mainz. The randomization ratio will be 1:1 using block randomization. A web-based randomization tool developed by IZKS Mainz will be used in this trial, allowing investigators to randomize patients via a secure web interface. While randomization is feasible, blinding of treating physicians is not possible due to the nature of the intervention. However, assessment of major outcome parameters (e.g., number of painful procedures, radiation exposure, use of antibiotics, medical costs) will be assessed by an independent researcher blinded to dwell times.

Proposed sample size/power calculations

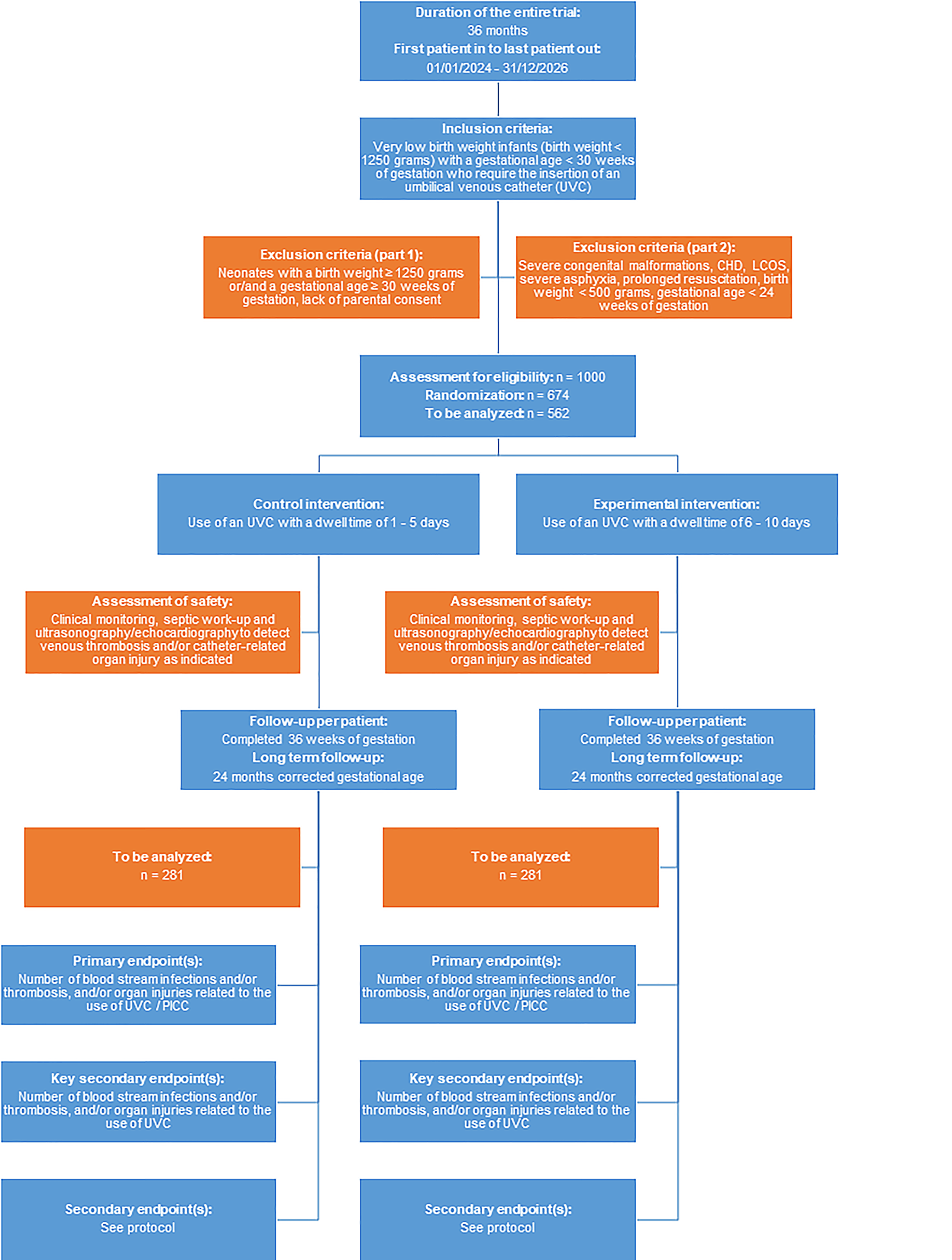
For the sample size calculation—based on an extensive literature review, a current survey of participating centers, and results from our pilot study—we assume an event rate of 30% in the control group. The non-inferiority bound was fixed to 10%. The sample size was planned with a one-sided level of significance of 5% and a power of 80% using a two-sample t‑test. Non-inferiority will be concluded if the one-sided 95% confidence interval of the treatment difference is located completely below the non-inferiority bound. The sample size amounts to 562 (= 2 × 281) evaluable patients. The primary analysis is the per protocol population consisting of all randomized patients complying sufficiently with the study protocol. When assuming 20% of the randomized patients will not be part of the per-protocol population, 674 patients will have to be randomized (Fig. 1). The sample size was calculated with SAS version 9.4 (Cary, NC, USA).

Feasibility of recruitment

All participating centers are level-III NICUs with extensive expertise in the management of VLBW and ELBW infants. The participating centers have been actively involved in a number of large, multicenter neonatal trials, and have repeatedly demonstrated their competency in successfully recruiting adequate numbers of patients in a number of different trials (e.g., 12/14 centers actively participate in the NeoVitaA trial), and all 14 centers have provided full commitment to study participation and adequate patient enrollment. In our pilot single-center RCT “UVC—You Will See,” we enrolled 64 patients within an 18-month period. Thus, the recruitment of 562 infants by 14 level-III NICUs over a 3-year period is feasible. Additional centers will be contacted for potential study participation if required.

Statistical analysis

The primary endpoint will be analyzed within a logistic regression model with treatment as the fixed factor and center as covariate. Non-inferiority will be concluded if the one-sided 95% confidence interval of the absolute risk difference of the experimental intervention and the control intervention is completely located below the non-inferiority bound of 10%. The primary analysis population is the per-protocol population consisting of all randomized patients who sufficiently comply with the protocol, i.e., all subjects without violation of any exclusion or inclusion criteria and with an UVC at least 1 or 6 days respectively. For the experimental intervention, we expect a UVC dwell time of 6–10 days in 90% of the patients. The population is chosen very liberally so as not to introduce any bias, e.g., by excluding informative dropouts. The results in the ITT population will be considered as equally important. Since the primary endpoint is composite, the analysis will be repeated for every single component. Several sensitivity analyses will be performed. Additional parameters like birth weight, gestational age, hematocrit, or gender will be included in the analysis. Descriptive statistics will be displayed whenever appropriate.
The key secondary endpoint will be analyzed by the same model as the primary analysis. However, the objective is to show superiority of the experimental treatment versus the control treatment. Other secondary endpoints will be analyzed by a negative binomial regression model. Although they are considered exploratory, they will be interpreted at a significance level of α = 5%.

Ethics

The study protocol of our pilot study “UVC—You Will See” was approved by the ethics committee of the University of Saarland and by the Federal Institute for Drugs and Medical Devices (“Bundesinstitut für Arzneimittel und Medizinprodukte” [BfArM]), and is listed at German Clinical Trials Register. This study has the potential to demonstrate that a longer dwell time (6–10 days) is not associated with an increased rate of catheter-related complications, as shown in our pilot trial (DRKS-ID: DRKS00022262; unpublished data). Professor Dr. med. Sascha Meyer is an expert in the field and has successfully carried out a number of large clinical neonatal trials, e.g., the NeoVitaA trial (DFG; ME 3827/1-1/2). The IZKS Mainz is very experienced in the realization and implementation of large, multicenter RCTs in a variety of different medical fields, including neonatology (e.g., the NeoVitaA trial), thus guaranteeing a highly professional infrastructural framework. In doing so, all relevant aspects with regard to safety issues in this study will be covered, and continuous monitoring of participating centers will be provided by the IZKS Mainz.

Data handling

Responsible for data handling is the IZKS Mainz. A validated trial data management system will be used for data capture, processing, and storage. Long-term electronic data storage is warranted. The applicants ensure that upon qualified request, trial data will be made available for meta-analyses, for disease-related registries, or any other future scientific reuse, if applicable. The FAIR principles will be adhered to.

Conflict of interest

S. Meyer, S. Hess, M. Poryo, C. Papan, A. Simon, S. Welcker, A. Ehrlich and C. Ruckes declare that they have no competing interests.
Open Access This article is licensed under a Creative Commons Attribution 4.0 International License, which permits use, sharing, adaptation, distribution and reproduction in any medium or format, as long as you give appropriate credit to the original author(s) and the source, provide a link to the Creative Commons licence, and indicate if changes were made. The images or other third party material in this article are included in the article’s Creative Commons licence, unless indicated otherwise in a credit line to the material. If material is not included in the article’s Creative Commons licence and your intended use is not permitted by statutory regulation or exceeds the permitted use, you will need to obtain permission directly from the copyright holder. To view a copy of this licence, visit http://creativecommons.org/licenses/by/4.0/.

Publisher’s Note

Springer Nature remains neutral with regard to jurisdictional claims in published maps and institutional affiliations.

Unsere Produktempfehlungen

Abo für kostenpflichtige Inhalte

download
DOWNLOAD
print
DRUCKEN
Titel
Study draft: “UVC—You Will See” study: longer vs. shorter umbilical venous catheter (UVC) dwell time (6–10 vs. 1–5 days) in very premature infants with birth weight < 1250 g and/or gestational age < 30 weeks
Verfasst von
Professor Dr. Sascha Meyer
Steffi Hess
Martin Poryo
Cihan Papan
Arne Simon
Silvia Welcker
Anne Ehrlich
Christian Ruckes
Publikationsdatum
13.06.2024
Verlag
Springer Vienna
Erschienen in
Wiener Medizinische Wochenschrift / Ausgabe 11-12/2024
Print ISSN: 0043-5341
Elektronische ISSN: 1563-258X
DOI
https://doi.org/10.1007/s10354-024-01047-7

Appendix A

Search strategy

Articles for the literature review were identified by searching Medline, Embase, Web of Science, the Cochrane Library databases, clinicaltrials.gov, German Clinical Trials Register (“Deutsches Register Klinische Studien” [DRKS]), and the International Clinical Trials Search Portals (ICTRP) for peer-reviewed, English-language articles published from 1990 through 2022. We performed a systematic literature review including the search terms “very low birth weight infant,” “painful, invasive procedures,” “umbilical venous catheter,” “dwell time,” “catheter-related bloodstream infection,” “thrombosis,” “organ injury.” For our search strategy, we used a combination of two or more of the abovementioned search terms, always including “very low birth weight infants.” The titles and abstracts of the retrieved citations were reviewed to determine which met the inclusion criteria outlined in the search strategy above (articles published in English, year of publication, published complete articles, human subjects, abstract available). While RCTs were regarded as of major importance, observation studies as well as reviews by known experts in the field were retrieved as well and included if considered of adequate quality in our literature analysis.

Appendix B

 
Fig. 1
intervention scheme/trial flow
Bild vergrößern
1.
Zurück zum Zitat Nash P. Umbilical catheters, placement, and complication management. J Infus Nurs. 2006;29:346–52.CrossRefPubMed
2.
Zurück zum Zitat Sammour I, Sreenivas Karnati HO, et al. Trends in Procedures in the NICU. H. Am J Perinatol. 2022; https://doi.org/10.1055/a-1905-5245.CrossRefPubMed
3.
Zurück zum Zitat Solevag AE, Saugstad OD. 50 Years Ago in The Journal of Pediatrics: Umbilical Arterial Catheter and Umbilical Vessel Catheterization Use and Complications. J Pediatr. 2022 May;244:e9. https://doi.org/10.1016/j.jpeds.2022.02.023
4.
Zurück zum Zitat Pereira GR, Lim BK, Ing C, Medeiros HF. Umbilical vs peripheral vein catheterization for parenteral nutrition in sick premature neonates. Yonsei Med J. 1992;33(3):224–31.CrossRefPubMed
5.
Zurück zum Zitat Carbajal R, Rousset A, Danan C, et al. Epidemiology and treatment of painful procedures in neonates in intensive care units. JAMA. 2008;2;300:60–70.CrossRefPubMed
6.
Zurück zum Zitat Hermansen MC, Hermansen MG. Intravascular catheter complications in the NICU. Clin Perinatol. 2005; 32141–56.
7.
Zurück zum Zitat Konstandini A, Sokou R, Panagiotounakou P, et al. UVC and PICC: Are They Equally Safe in VLBW Infants? A Non-Randomized Single Center Study. Medicina (Kaunas). 2019 Aug 6;55(8):442. https://doi.org/10.3390/medicina55080442
8.
Zurück zum Zitat Röhr SB, Sauer H, Gottschling S, et al. Non-neurological, steroid-related adverse events in VLBW infants: a prospective audit. Swiss Med Wkly. 2014;2; 144:w13954. Apr.PubMed
9.
Zurück zum Zitat Poryo M, Hess S, Stock L, et al. Myocardial Ischemia in a Preterm Born Baby. Klin Padiatr. 2022; https://doi.org/10.1055/a-1723-8353.CrossRefPubMed
10.
Zurück zum Zitat Mutlu M, Aslan Y, Kul S, et al. UVC complications in newborns: a 6-year single-center experience. J Matern Fetal Neonatal Med 2016; Vol. 29, issue 17:2817–22.
11.
Zurück zum Zitat Dubbink-Verheij GH, Visser R, Ratna NGBT, et al. Inadvertent Migration of UVC Often Leads to Malposition. Neonatology. 2019;115:205–10.CrossRefPubMed
12.
Zurück zum Zitat Simon A, Zemlin M, Geipel M, et al. Infection prevention in neonatal intensive care units. Gynäkologe. 2021;4:1–6. May.
13.
Zurück zum Zitat Wu J, Dezhi M. Vascular catheter-related complications in newborns. J Paediatr Child Health. 2012;48:E91–5.CrossRefPubMed
14.
Zurück zum Zitat Keir A, Giesinger R, Dunn M. How long should UVC remain in place in neonates who require long-term (≥ 5–7 days) central venous access? J Paediatr Child Health. 2014;50(8):649–52. Aug.CrossRefPubMed
15.
Zurück zum Zitat Jumani K, Advani S, Reich NG, et al. Risk factors for PICC complications in children. JAMA Pediatr. 2013;167(5):429–35. May.CrossRefPubMedPubMedCentral
16.
Zurück zum Zitat O’Grady NP, Alexander M, Burns LA, et al. Healthcare Infection Control Practices Advisory Committee. Healthcare Infection Control Practices Advisory Committee (HICPAC). Guidelines for the prevention of intravascular catheter-related infections. Clin Infect Dis. 2011;52(9:e162–93.
17.
Zurück zum Zitat Schulman J, Stricof R, Stevens TP, et al.; New York State Regional Perinatal Care Centers. Statewide NICU central-line-associated bloodstream infection rates decline after bundles and checklists. Pediatrics2011; 127(3):436–44.
18.
Zurück zum Zitat Butler-O’Hara M, Buzzard CJ, Reubens L, et al. A randomized trial comparing long-term and short-term use of UVC in premature infants with birth weights of less than 1251 grams. Pediatrics. 2006;118(1):e25–35.CrossRefPubMed
19.
Zurück zum Zitat Nielsen CL, Zachariassen G, Garne HK. Central line-associated bloodstream infection in infants admitted to a level lll NICU. Dan Med J. 2022;7;69(5):A5210463. Apr.
20.
Zurück zum Zitat Lahra MM, Beeby PJ, Jeffery HE. Intrauterine inflammation, neonatal sepsis, and chronic lung disease: a 13-year hospital cohort study. Pediatrics. 2009;123(5):1314–9.CrossRefPubMed
21.
Zurück zum Zitat Stoll BJ, Hansen NI, Adams-Chapman I, et al. National Institute of Child Health and Human Development Neonatal Research Network. Neurodevelopmental and growth impairment among ELBW infants with neonatal infection. JAMA. 2004;292(19):2357–65.CrossRefPubMed
22.
Zurück zum Zitat Shah DK, Doyle LW, Anderson PJ, et al. Adverse neurodevelopment in preterm infants with postnatal sepsis or NEC is mediated by white matter abnormalities on magnetic resonance imaging at term. J Pediatr. 2008;153(2):170–5.CrossRefPubMed
23.
Zurück zum Zitat Bassler D, Stoll BJ, Schmidt B, et al. Trial of Indomethacin Prophylaxis in Preterms Investigators. Trial of Indomethacin Prophylaxis in Preterms Investigators. Using a count of neonatal morbidities to predict poor outcome in ELBW infants: added role of neonatal infection. Pediatrics. 2009;123(1):313–8.CrossRefPubMed
24.
Zurück zum Zitat Levit OL, Shabanova V, Bizzarro MJ. Umbilical catheter-associated complications in a level IV NICU. J Perinatol. 2020;40(4):573–80. Apr.CrossRefPubMed
25.
Zurück zum Zitat Shahid S, Dutta S, Symington A, et al. McMaster University NICU. Standardizing umbilical catheter usage in preterm infants. Pediatrics. 2014;133(6:e1742–52.CrossRef
26.
Zurück zum Zitat Hess S, Poryo M, Böttger R, et al. UVC- and PICC-associated complications in preterm infants with birth weight 〈 1250 g: Results from a survey in Austria and Germany. Wien Med Wochenschr. 2022; https://doi.org/10.1007/s10354-022-00952-z.CrossRefPubMedPubMedCentral
27.
Zurück zum Zitat Hess S, Poryo M, Ruckes C, et al. Assessment of an umbilical venous catheter dwell-time of 8–14 days versus 1–7 days in very low birth weight infants (UVC—You Will See): a pilot single-center randomized controlled trial. Early Hum Dev. 2023;179:105752.CrossRefPubMed
28.
Zurück zum Zitat Whitfield MF, Grunau RE. Behavior, pain perception, and the extremely low-birth weight survivor. Clin Perinatol. 2000;27:363–79.CrossRefPubMed
29.
Zurück zum Zitat Gordon A, Greenhalgh M, McGuire W. Early planned removal of umbilical venous catheters to prevent infection in newborn infants. Cochrane Database Syst Rev. 2017 Oct 10;10(10):CD012142. https://doi.org/10.1002/14651858.CD012142.pub2.