Zum Inhalt

Risikoberechnung von Ovarialzysten nach IOTA mit der ADNEX-App

  • Open Access
  • 01.03.2021
  • Tipps & Tricks im Gyn-Ultraschall
Erschienen in:
download
DOWNLOAD
print
DRUCKEN
insite
SUCHEN

Hinweis des Verlags

Der Verlag bleibt in Hinblick auf geografische Zuordnungen und Gebietsbezeichnungen in veröffentlichten Karten und Institutsadressen neutral.
Eine Zyste an einem der Eierstöcke, die bei einer Ultraschalluntersuchung festgestellt wurde, führt vielfach zu einem operativen Eingriff, vor allem bei der postmenopausalen Patientin. Das rasche Wachstum und das hohe Malignitätspotenzial von Ovarialtumoren scheinen ein zügiges Handeln nahezulegen, an dessen Ende meist die allgemeine Erleichterung steht, dass die Zyste doch nicht bösartig war. Die in der Rückschau oft nicht wirklich notwendigen Operationen zahlreicher „Ultraschallzysten“ führte zu einer Geringschätzung der Methode der gynäkologischen Vaginalsonographie. Mit Einführung der IOTA-Kriterien erlebt der gynäkologische Ultraschall eine Qualitätsverbesserung, ähnlich wie 20 Jahre zuvor die Einführung der Nackenfaltenmessung dem Pränatalultraschall zu allgemeiner Akzeptanz verhalf. Mit dem ADNEX-Modell, einem an Tausenden Patientinnenverläufen validierten Mehrklassenrisikomodell, ist es nun möglich, unmittelbar im Anschluss an die Ultraschalluntersuchung mit der Patientin ihr individuelles Risiko zu besprechen.
Neu aufgetretene Zysten der Ovarien, die im Zuge einer gynäkologischen Routineuntersuchung im Ultraschall gesehen werden, müssen einer gezielten und strukturierten Diagnostik zugeführt werden. Allerdings führt auch ein als diagnostisch deklarierter operativer Eingriff fast unweigerlich zu einem Verlust an Ovargewebe, etwa bei einem als Zyste angesprochenen Corpus luteum. Die weite Verbreitung des Ultraschalls in der Gynäkologie und der Fertigkeitserwerb im Rahmen chaotischer Autodidaktik führte ab Ende der 1980er-Jahre zum „Syndrom des sichtbaren Ovars“ und vermeidbaren Verlusten von Ovargewebe bei Frauen im fertilen Lebensalter [1]. Andererseits kann ein abwartendes Vorgehen bei einem im Ultraschall früh aufgefallenen Ovarialkarzinom diesem und seiner malignen Tumorbiologie einen therapeutisch nicht mehr einzuholenden Vorsprung verschaffen.
Seit 20 Jahren arbeitet die IOTA-Gruppe vom belgischen Leuven aus an der Etablierung plausibler, robuster und reproduzierbarer Kriterien für die Beurteilung von Adnexbefunden im Vaginalultraschall [2]. In Weiterentwicklung der bekannten „IOTA simple rules“ wurde das computergestützte Berechnungsmodell Assessment of Different Neoplasias in the adnEXa (ADNEX) entwickelt. Dieses ist bereits fix auf der neueren Generation vieler Ultraschallgeräte installiert. Daneben kann man es kostenlos auf der Website der IOTA-Gruppe in Löwen in Belgien nutzen (www.​iotagroup.​org) und es sich gegen einen geringen Betrag als App aufs Smartphone laden. ADNEX ist ein Mehrklassenvorhersagemodell, welches hilft, im Anschluss an die Ultraschalluntersuchung zwischen gutartigen und bösartigen Tumoren zu differenzieren. Weiters bietet ADNEX eine Subklassifikation in Borderline-Tumoren, primäre Karzinome in den Stadien I–IV und sekundär metastatische (Krukenberg‑)Tumoren der Ovarien [3].

Anwendung des ADNEX-Modells

Das Modell beschränkt sich auf die Ovarien, nur Abweichungen von der Normalität, die in der IOTA-Diktion „Läsionen“ sind, werden überhaupt eingegeben. Das heißt, eine als Corpus luteum erkannte Struktur, also ein physiologischer Befund, sollte nicht zu einer Läsion ernannt werden. Nicht dem Ovar zuordenbare Strukturen wie gestielte Myome, Tarlov-Zysten, Darm- und Blasentumoren sollten auch nicht mit ADNEX analysiert werden.
Sechs Prädiktoren des ADNEX-Modells basieren auf Ultraschall, auf Beurteilungen und Messungen. Im Rahmen der Ultraschalluntersuchung müssen die Kriterien und Messgrößen, aus denen diese Prädiktoren entstehen, schrittweise „abgearbeitet“ und am Ende der Untersuchung in das Modell eingegeben werden (Abb. 1 und 2). Die Art der Messung ist durch die bekannten „simple rules“ von IOTA vorgegeben [4].
Abb. 1
Eingabe der Daten des Falles von Abb. 3 in die Smartphone-App von IOTA-ADNEX
Bild vergrößern
Abb. 2
Eingabe der Daten von Abb. 9 in die Gratis-Web-Applikation des ADNEX-Modells auf der IOTA-Website (www.​iotagroup.​org)
Bild vergrößern
Abb. 3
Bei einer 84-jährigen Patientin betrug der Maximaldurchmesser der Läsion 96 mm. Der größte solide Anteil war 5 mm, weniger als 10 Loculi, keine papillären Projektionen, keine Verschattungen und kein Aszites. Das ADNEX-Risiko eines malignen Tumors betrug 15,2 %. Eine laparoskopische Operation ergab ein seröses Zystadenom
Bild vergrößern
Zuerst wird der Gesamtdurchmesser der Läsion in drei Dimensionen gemessen und der größte Durchmesser eingegeben (Abb. 1). Der nächste Schritt besteht darin, den soliden Anteil innerhalb der Läsion zu messen (Abb. 4). Dieser kann – bei soliden Tumoren – identisch mit dem Gesamtdurchmesser sein, oder auch ein Nullwert, wenn die Läsion nur aus einer oder mehreren Zysten besteht (Abb. 5).
Abb. 4
Ein 21 mm langer solider Anteil einer mehrkammerigen zystischen Läsion mit mehr als 10 Loculi bei einem Gesamtdurchmesser von 88 mm bei 83-Jähriger mit CA 125 von 33. Das kalkulierte Risiko von ADNEX betrug 59 % Malignität. Die Histologie ergab ein invasives Adenokarzinom
Bild vergrößern
Abb. 5
Ein 49 mm großer solider Tumor im Adnexbereich ergab in ADNEX ein 77,7 %iges Risiko der Malignität. Der Tumor stellte sich als die Metastase eines Melanoms heraus
Bild vergrößern
Wichtig ist auch die Anzahl der Zysten: In dem etwas archaischen Englisch von IOTA ist eine einzelne Zyste ein „Locule“. Mehrere Zysten sind „Locules“, bei Anwendung von ADNEX wird gefragt, ob bei der Untersuchung mehr oder weniger als 10 Zysten-„Locules“ gezählt wurden.
Die „papillary projections“ sind mehr als 3 mm große Vorwölbungen vom Zystenrand ins Zystenlumen (Abb. 6). Die Anzahl dieser Vorwölbungen im Untersuchungsgebiet muss gezählt werden. Sind diese kleiner als 3 mm, so gelten sie als Unregelmäßigkeit der Zystenwand.
Abb. 6
Beispiel für papilläre Projektion. Die gemessene Strecke beträgt 4,4 mm. Es ist wichtig, nur die papilläre Projektion zu messen und nicht auch den Zystenrand
Bild vergrößern
Als Nächstes ist auf akustische Schatten zu achten, die die Läsion allenfalls verursachen kann (Abb. 7). Schließlich muss das Vorhandensein von Aszites registriert werden (Abb. 8). Zu den Nichtultraschallwerten zählt zunächst das Alter der Patientin, dann muss eingegeben werden, ob die Untersuchung an einem gynäkologisch-onkologischen Schwerpunktzentrum stattfindet (Abb. 1).
Abb. 7
Beispiel für „shadowing“ distal eines 18 mm großen Dermoids. Diese Verschattungen ergeben in ADNEX „mildernde Umstände“ und senken das kalkulierte Risiko
Bild vergrößern
Abb. 8
Beispiel für Aszites: Dieser Befund muss in der ADNEX-Fragenliste mit „yes“ angegeben werden und führt zu einer Erhöhung des kalkulierten Risikos
Bild vergrößern
Schließlich sollte noch der CA-125-Wert eingegeben werden. Dieser ist nicht obligat, vor der Berechnung des Risikos warnt das System jedoch, dass die Genauigkeit mit CA 125 höher wäre. Dieser Wert kann auch an einem folgenden Tag eingegeben und der Befund entsprechend modifiziert und präzisiert werden (Abb. 9 und 10). Von allen im Zuge von IOTA untersuchten Biomarkern hat sich CA 125 als der verlässlichste herausgestellt [5].
Abb. 9
Ergebnis der Risikokalkulation in der Smartphone-App von IOTA-ADNEX auf Basis der Daten von Abb. 3 und 1
Bild vergrößern
Abb. 10
Grafische Darstellung der Auswertung der Daten von Abb. 9 in der Gratis-Web-Applikation des ADNEX-Modells auf der IOTA-Website (www.​iotagroup.​org)
Bild vergrößern
Abb. 11
Einsatz des ADNEX-Modells in mehreren diagnostischen Schritten [6]
Bild vergrößern
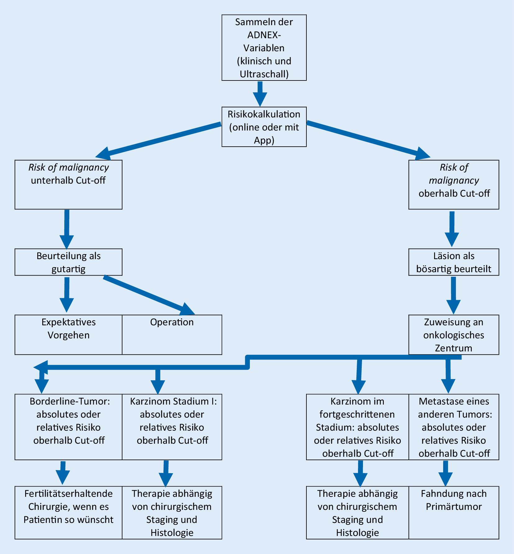
Die Entscheidung, was mit den Daten der Risikoeinschätzung gemacht wird, hängt von Alter, Komorbiditäten, Wünschen und Perspektiven der Patientin ab, weiters von den Ressourcen, die in einem Gesundheitssystem zur Verfügung stehen (Schema Abb. 11) [6].
Die IOTA-Gruppe hat für den gynäkologischen Schall erreicht, was die Nackenfaltendiagnostik in den 1990er-Jahren für den Schwangerenultraschall und die Pränataldiagnostik erreicht hat. Es war im Pränatalultraschall nun nicht mehr allein die Gemengelage aus Erfahrung, Gefühl und Tagesverfassung des einzelnen Untersuchers ausschlaggebend, es gab messbare und erlernbare Ultraschallkriterien, die in ein validiertes Risikoberechnungsmodell einflossen. In der Pränataldiagnostik führten die reproduzierbare Messung spezifischer Strukturen und die Hinzunahme biochemischer Serummarker zu einer Unterstützung bei der Entscheidung, ob eine invasive Untersuchung vorgenommen werden sollte oder nicht.
Verbesserung der Ultraschallgeräte, Training und Verbesserung der Fertigkeiten der Untersucher sowie Verbesserung der Trennschärfe der Software durch Studien mit Zehntausenden Patientinnen haben das Ersttrimesterscreening zu einer standardisierten Untersuchung in den meisten europäischen Schwangerschaften gemacht.
Die IOTA-Kriterien sind an vielen Zentren bereits ein fester Bestandteil der präoperativen Untersuchungen und ein wichtiger Faktor für die Indikationsstellung für Eingriffe an den Adnexen. Mit ihrer nun erfolgten Übernahme im traditionell ultraschallskeptischen Nordamerika ist zu erwarten, dass sich weltweit ein verlässliches Tumorscreeningprogramm entwickelt [7]. Das ADNEX-Modell wird sicher in den nächsten Jahren durch genauere und noch besser validierte Risikoberechnungen abgelöst werden. Derzeit ist es ein einfach einzusetzendes Werkzeug, das die Entscheidung und Beratung bei Adnexprozessen wesentlich erleichtert.
Weiterführende Informationen
Mehr zu IOTA, Online-Kursen, Prüfungen und Zertifizierungen unter: www.​iotagroup.​org

Einhaltung ethischer Richtlinien

Interessenkonflikt

C. Brezinka gibt an, dass kein Interessenkonflikt besteht.
Für diesen Beitrag wurden vom Autor keine Studien an Menschen oder Tieren durchgeführt. Für die aufgeführten Studien gelten die jeweils dort angegebenen ethischen Richtlinien.
Open Access Dieser Artikel wird unter der Creative Commons Namensnennung 4.0 International Lizenz veröffentlicht, welche die Nutzung, Vervielfältigung, Bearbeitung, Verbreitung und Wiedergabe in jeglichem Medium und Format erlaubt, sofern Sie den/die ursprünglichen Autor(en) und die Quelle ordnungsgemäß nennen, einen Link zur Creative Commons Lizenz beifügen und angeben, ob Änderungen vorgenommen wurden.
Die in diesem Artikel enthaltenen Bilder und sonstiges Drittmaterial unterliegen ebenfalls der genannten Creative Commons Lizenz, sofern sich aus der Abbildungslegende nichts anderes ergibt. Sofern das betreffende Material nicht unter der genannten Creative Commons Lizenz steht und die betreffende Handlung nicht nach gesetzlichen Vorschriften erlaubt ist, ist für die oben aufgeführten Weiterverwendungen des Materials die Einwilligung des jeweiligen Rechteinhabers einzuholen.
Weitere Details zur Lizenz entnehmen Sie bitte der Lizenzinformation auf http://​creativecommons.​org/​licenses/​by/​4.​0/​deed.​de.

Hinweis des Verlags

Der Verlag bleibt in Hinblick auf geografische Zuordnungen und Gebietsbezeichnungen in veröffentlichten Karten und Institutsadressen neutral.
download
DOWNLOAD
print
DRUCKEN
Titel
Risikoberechnung von Ovarialzysten nach IOTA mit der ADNEX-App
Verfasst von
Ao. Univ.-Prof. Dr. Christoph Brezinka
Publikationsdatum
01.03.2021
Verlag
Springer Vienna
Erschienen in
Gynäkologie in der Praxis / Ausgabe 1/2021
Print ISSN: 3005-0758
Elektronische ISSN: 3005-0766
DOI
https://doi.org/10.1007/s41974-021-00176-w
1.
Zurück zum Zitat Zalud I, Busse R, Funduk-Kurjak B (2013) Asymptomatic simple ovarian cyst in postmenopausal women: syndrome of the ‘visible ovary’. Donald Sch J Ultrasound Obstet Gynecol 7:182–186CrossRef
2.
Zurück zum Zitat Timmerman D, Testa AC, Bourne T, Ferrazzi E, Ameye L, Konstantinovic ML, Van CB, Collins WP, Vergote I, Van HS, Valentin L (2005) Logistic regression model to distinguish between the benign and malignant adnexal mass before surgery: a multicenter study by the International Ovarian Tumor Analysis Group. J Clin Oncol 23(34):8794–8801CrossRef
3.
Zurück zum Zitat Van Calster B, Valentin L, Froyman W, Landolfo C, Ceusters J, Testa AC, Wynants L, Sladkevicius P, Van Holsbeke C, Domali E, Fruscio R, Epstein E, Franchi D, Kudla MJ, Chiappa V, Alcazar JL, Leone FPG, Buonomo F, Coccia ME, Guerriero S, Deo N, Jokubkiene L, Savelli L, Fischerova D, Czekierdowski A, Kaijser J, Coosemans A, Scambia G, Vergote I, Bourne T, Timmerman D (2020) Validation of models to diagnose ovarian cancer in patients managed surgically or conservatively: multicentre cohort study. BMJ 370:m2614CrossRef
4.
Zurück zum Zitat Timmerman D, Testa AC, Bourne T, Ameye L, Jurkovic D, Van HC, Paladini D, Van CB, Vergote I, Van HS, Valentin L (2008) Simple ultrasound-based rules for the diagnosis of ovarian cancer. Ultrasound Obstet Gynecol 31(6):681–690CrossRef
5.
Zurück zum Zitat Medeiros LR, Rosa DD, da Rosa MI, Bozzetti MC (2009) Accuracy of CA 125 in the diagnosis of ovarian tumors: a quantitative systematic review. Eur J Obstet Gynecol Reprod Biol 142(2):99–105CrossRef
6.
Zurück zum Zitat Van Calster B, Van Hoorde K, Froyman W, Kaijser J, Wynants L, Landolfo C, Anthoulakis C, Vergote I, Bourne T, Timmerman D (2015) Practical guidance for applying the ADNEX model from the IOTA group to discriminate between different subtypes of adnexal tumors. Facts Views Vis Obgyn 7(1):32–41PubMedPubMedCentral
7.
Zurück zum Zitat Andreotti RF, Timmerman D, Strachowski LM, Froyman W, Benacerraf BR, Bennett GL, Bourne T, Brown DL, Coleman BG, Frates MC, Goldstein SR, Hamper UM, Horrow MM, Hernanz-Schulman M, Reinhold C, Rose SL, Whitcomb BP, Wolfman WL, Glanc P (2020) O‑RADS US risk stratification and management system: a consensus guideline from the ACR Ovarian-Adnexal Reporting and Data System Committee. Radiology 294(1):168–185CrossRef